Характерные черты и направления философии Нового времени
Субъективный идеализм в философии
Данное течение образовалось примерно в 17 столетии, в те годы, когда появилась хоть малейшая возможность стать свободной личностью, независимой от государства и от церкви. Суть субъективизма в идеализме заключается в том, что человек строит свой мир посредством мыслей и желаний. Все, что мы видим, чувствуем, есть только наш мир. Другой же индивид строит его по-своему, соответственно, иначе видит и воспринимает его. Такой «обособленный» идеализм в философии – это своего рода визуализация как модель реальности. Представителями являются И. Г. Фихте, Дж. Беркли, а также Д. Юма.
В общем, фрагментированная страна, в которой каждый атом свободно падает, не встречая своего соседа. Необходимо создать условия для отклонения и, следовательно, для встречи, чтобы итальянский блок «схватил». Макиавелли не считает, что любое существующее государство, особенно церковные государства, может быть самым худшим из всех, роль объединения. Во-первых, он ведет один за другим, но только отвергает их, как и многие декадентские части предыдущего феодального способа производства, в том числе республики, которые являются их алиби и заключенными.
2.2 Отличие идеализма от материализма
Точка зрения иррационализма состоит в отрицании возможности разумного и логического познания действительности. Основным видом познания здесь признается инстинкт, вера, откровение и т.д., а самобытие рассматривается как иррациональное (С. Кьеркегор, А. Бергсон, М. Хайдеггер и др.).
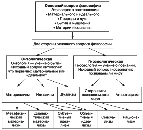
В истории философии постоянное противостояние материализма и идеализма.
В античный период — воинствующий идеализм. Воинствующий материализм — в нашем столетии. Но эту «борьбу» не следует абсолютизировать и полагать, что она всегда и везде определяет развитие философии. Примером сопряжения материализма и идеализма может служить позиция деизма. Не случайно к деизму примыкали мыслители и материалистического (Ф. Бэкон, Дж. Локк), и идеалистического (Г. Лейбниц), и дуалистического (Р. Декарт) направлений.
Идеалисты
Философские и практические последствия материализма и идеализма
Материализм подчеркивает значение материальной реальности, утверждая, что все существующее является результатом воздействия материальных факторов. Он придает большое значение опыту и восприятию, которые дают нашему сознанию представление о внешнем мире. Согласно материалистической позиции, мышление – это результат работы мозга, который функционирует на основе физических и химических процессов.
Практические последствия материализма заключаются в приоритизации научного подхода к изучению мира. Материалистическая парадигма служит основой для развития научных дисциплин, таких как физика, химия, биология и многих других. Она предоставляет нам инструменты для анализа и объяснения материальных явлений, что позволяет развивать технику и технологии, улучшать условия жизни и решать практические проблемы общества.
Идеализм, напротив, утверждает, что реальность в значительной степени зависит от человеческого сознания. Он полагает, что мышление и сознание имеют приоритет перед материей и могут определять ее природу. Идеалистический подход подчеркивает роль идеальных, абстрактных и духовных факторов в формировании реальности.
Практические последствия идеализма отражаются в доминировании гуманитарных и социальных наук, которые изучают человеческое сознание, культуру, идеи и ценности. Идеалистическая парадигма оказывает влияние на искусство, философию, религию и политику. Она поддерживает развитие гуманизма, этики, творческого мышления и самореализации индивида.
Философские последствия материализма и идеализма простираются на самые глубокие вопросы человеческого существования и позволяют нам осознать различные подходы к пониманию мира. Использование материалистического или идеалистического взгляда на реальность позволяет нам формировать свои ценности, верования и строить наши отношения с миром и другими людьми.
Философская позиция материализма
Философскую позицию материализма можно описать с использованием таблицы:
| Основные принципы материализма | Примеры |
|---|---|
| Материя является первичным и единственным реальным существом. | Физические объекты, химические элементы, энергия. |
| Сознание и мышление являются отражением материальных процессов. | Мысли, эмоции, восприятие. |
| Причинность объясняется материальными факторами. | Причины и следствия в физических явлениях. |
| Объективная реальность существует независимо от сознания и восприятия. | Природа, физические законы, объективные явления. |
| Научный метод и эмпирическое наблюдение позволяют познать мир. | Эксперименты, наблюдения, доказательства. |
Философия материализма, развивающаяся с античных времен, имеет своими основателями представителей эпикуреизма, демокритизма и других философских школ. Современный материализм вырос из научного подхода и идеологии естествознания, в частности, из физики и биологии.
Материалисты стремятся объяснить все явления с точки зрения материальных причин и законов, основываясь на конкретных наблюдениях и фактических данных. Они полагают, что эмпирические исследования и научный метод являются наиболее достоверными способами познания реальности и понимания механизмов ее функционирования.
На практике материалисты часто выделяются широким применением научных методов и стремлением к конкретным результатам, основываясь на опыте и фактах. Они анализируют и исследуют физические процессы, пытаясь разобраться в их закономерностях и взаимосвязях.
Отрицая надприродные объяснения и сосредоточиваясь на материальных аспектах жизни, материализм ставит акцент на объективной реальности и ее физических проявлениях. Философия материализма пытается найти общие законы и тенденции в различных областях науки, исходя из предположения, что основой всего является материя.
Идеализм
Внутри идеализма выделяют объективный и субъективный идеализм.Различаются эти две точки зрения своим взглядом на существующую материю. Объективный идеализм признает реальный, существующий мир, а наряду с ним и мир идей,некое мировое сознание. Последнее и является формирующим и определяющим все сущее. Те же, кто придерживается субъективного идеализма, считают, что реальность представляет собой лишь наши ощущения и восприятие, и все, что действительно есть, – это наш чувственный опыт, мысли и сознание. Таким образом, внешний мир существует лишь как отражение наших субъективных сенсорных восприятий и переживаний.
Идеализм уходит своими началами вглубь веков, в античную философию. Одним из первых апологетов такого подхода можно назвать Платона (V-IV вв. до н.э.), а среди философов Нового Времени — Лейбница (1646–1716) и Гегеля (1770–1831). Они представляли направление объективного идеализма и признавали наличие некоей души, которая все породила и господствует над всем материальным. Именно благодаря этому идеальному (= нематериалистическому), бестелесному, психическому началу человек способен понимать абстрактные и нематериальные явления, руководствоваться этикой и моралью, испытывать высокие чувства и переживать духовный опыт.
Те философы, которые стояли на позициях субъективного идеализма, настаивали на том, что окружающие нас предметы и мир являются не более чем производными от наших ощущений. К этим философам относились Джордж Беркли (1685–1753), Дэвид Юм (1711–1786), Иммануил Кант (1724–1804) и другие.
Многое в теории идеализма роднит его с религией, и за это он часто подвергался критике. Религиозные и схоластические авторы Средневековья много писали о божественном происхождении всего сущего как творении мышления Бога. Так, идеалистические выкладки в очень большой степени использовались средневековыми схоластами и философами для подтверждения существования бога и религиозных догматов.
Кроме того, другим поводом для критики идеализма становился тот факт, что в нем можно найти продолжение примитивных воззрений мифологического общества. Так, тяготение к анимизму и антропоцентризму высмеивалось противниками идеализма как пережиток первобытного сознания. Напомним, что анимизмом называют представление о том, что все предметы и явления обладают душой, в то время как антропоцентризм – это мировоззренческая позиция о том, что человек является центром мироздания, и мир рассматривается как существующий, в первую очередь, для человеческого блага.
На диаметрально противоположном конце спектра «бытие – сознание» находится материализм. Давайте разберем этот философский принцип освоения реальности.
Преамбула
Экстремальные версии идеализма отрицают, что любой “мир” существует вне нашего разума. Более узкие версии этого философского течения, наоборот, утверждают, что понимание реальности отражает в первую очередь работу нашего разума, что свойства объектов не имеют стояния, независимого от воспринимающих их умов.
Если существует внешний мир, мы не можем по-настоящему знать его или что-либо знать о нем; все, что нам доступно – ментальные конструкции, созданные разумом, которые мы ложно приписываем окружающим вещам. Например, теистические формы идеализма ограничивают реальность только одним сознанием – божественным.
Альтернативные точки зрения
Отдельные философы воспринимают материю и сознание, как равноправные начала, которые существуют параллельно. Это течение называется дуализмом. К его известным приверженцам относятся Декарт, Вольтер, Ньютон. Философский дуализм включает несколько течений, которые по-разному описывают связь между материальным и идеальным миром. Одни приверженцы дуализма трактуют сознание и материю как принципиально разные вещи, которые не зависят друг от друга, вторые – находят в них различные проявления одинаковых процессов.
Еще одним философским течением считается агностицизм. Его приверженцы не отрицают существования объективной реальности, однако считают ее познание невозможным. С точки зрения агностицизма вопрос о взаимоотношении идеального и материального миров считается умозрительным и лишен практического смысла, поскольку понять характер таких отношений людям не дано.
Роль материализма и идеализма в социальной философии
Материализм в социальной философии подчеркивает материальную основу общества, тесно связывая его развитие с экономическими факторами. Согласно материалистическому подходу, базовые процессы в обществе объясняются экономическими отношениями, включая производство и распределение материальных благ
Материалистическая концепция общества акцентирует внимание на классовых противоречиях и борьбе между ними как движущей силе истории
Идеализм, напротив, уделяет особое внимание идейным и духовным факторам в обществе. По идеалистическому подходу, идеи и ценности имеют решающее значение для формирования общественного сознания и определяют ход исторического развития
Идеализм выделяет роль культуры, искусства, морали и религии в формировании общественных отношений и особенностей общественной жизни.
Оба подхода имеют свои преимущества и ограничения. Вместе они позволяют объяснять разнообразие социальных процессов и явлений. Уравновешенное сочетание материализма и идеализма в социальной философии способствует глубокому пониманию общества и обеспечивает комплексный анализ его структуры и динамики.
Однако споры между сторонниками материализма и идеализма продолжаются, их противопоставление является важным философским вопросом, повлиявшим на развитие социальных наук и политической мысли.
Материализм и идеализм — это мыслительные направления, которые помогают нам осознать свое место в мире и понять природу существования. Они предлагают различные точки зрения на общий ряд вопросов, включая наше место в обществе, характер человека и сущность истины. Каждый из этих взглядов имеет свои преимущества и ограничения, их сочетание в социальной философии помогает нам получить более глубокое понимание человеческого существования и мира в целом.
Материализм и идеализм
Человек отличается от животного особым расположением атомов души, чередующихся с атомами тела.
Научной основой механики является материалистическая философия. Марксистский философский материализм исходит из того, что мир по своей природе материален.
Мы видим, что материалистическая философия отнюдь не сковывает развития специальных наук какими-либо догмами и требует только одного: признания источником познания внешнего мира. Более того, диалектический материализм дает естествоиспытателю высший критерий для оценки частностей и как раз в тех случаях, в которых сам-то он не редко идет только ощупью, меняя свои представления лишь под весьма сильным давлением новых фактов. Это видно уже из того факта, что Ленин, не будучи физиком, а исходя из общих философских взглядов о сложности любых форм материи, еще на заре открытия электрона предсказал его неисчерпаемость. А ведь сами физики долгое время спустя все еще представляли электрон как бесструктурное точечное образование.
Утверждение о том, что материалистическая философия требует обязательного моделирования познаваемых предметов, не имеет никаких оснований.
Как следует из основных положений материалистической философии, движение материи вечно, только формы движения материи разнообразны. В природе непрерывно идут процессы, в которых происходит переход из одной формы движения в другую.
Огромны заслуги Чернышевского в развитии русской материалистической философии.
Конкретное содержание категорий в специальных науках материалистическая философия вовсе не определяет, в частности не определяет конкретные структуры материи, конкретные формы причинности, конкретные системы преобразований и соответствующие им инварианты.
Огромны заслуги Чернышевского в области развития русской материалистической философии.
Велики заслуги Чернышевского в области развития русской материалистической философии.
Стихийно складывающаяся новая, в основе своей материалистическая философия тесно связана с естествознанием и поэтому отличается теми же чертами. Ее важнейшая задача — сознательная разработка методологии науки, а значит, и понятий, включая энергетические.
Законы сохранения теснейшим образом связаны с основным положением материалистической философии о не-уничтожимости материи.
С его именем неразрывно связано развитие в нашей стране материалистической философии, физики и химии, химической технологии и приборостроения, техники горного дела стекольного и керамического производства, оптики и астрономии, геологии и минералогии, географии и мореплавания, истории и экономики, филологии и поэзии.
Исторические формы и развитие материализма
Материалистическое учение появляется еще в древнегреческой философии, в теория Парменида и Демокрита. Парменид предполагал, что мир – есть материя, причем обладающая свойствами единства, цельности, вечности. Бытие Парменида было одушевленным и вместе с тем неизменным, конкретной характеристики или носителя материальности ин не указывал.
Классическое представление о материи было сформировано Демокритом, в его атомистической теории. Демокрит предположил, что материя представлена мельчайшими и неделимыми единицами – атомами, которые не видимы для человеческого взгляда, и из которых состоит все живое. Атомы обладают определенными свойствами – размером, весом, движением, а также специальными крючками, позволяющими сцепляться между собой. Психические явления Демокрит объяснял движением особых атомов души, которые рассеяны по всему бытию, и сконцентрированы в живых существах. Именно истечение атомов души – есть истинная причина человеческой смерти по Демокриту.
Новое переосмысление атомизм получил в Новое время в рамках механистического или «примитивного» материализма положения которого были сформулированы в трудах многих философов – от Р. Бекона до И. Ньютона. Материя полностью ассоциировалась в веществом, мельчайшей и основной частицей которого признавался атом. Единые и неделимые атомы распределялись в пространстве и взаимодействовали между собой согласно законам механики и физики.
Современный этап развития материализма неразрывно связан с марксистской философией. Новое определение материи было сформулировано Ленином:
Определение 3
Материя – это философский термин, используемый для обозначения объективной реальности, которая доступна для фиксации субъектом как непосредственно в виде ощущений, так и опосредовано с помощью технических средств.
Подобное понимание материи допускает плюрализм форм ее существования. Это не только вещество, но также энергия, излучение, антивещество, темная энергия, а также любые другие формы объективной реальности, которые могут быть открыты и изучены по мере развития науки.
В рамках марксизма также было сформулировано представление о развитии материи, усложнении форм ее существования:
- механическая,
- физическая,
- химическая,
- биологическая,
- социальная.
В современной научно-философской теории они дополняются такими формами как квантовая, психическая и т.д.
Как развивался объективный и субъективный идеализм в философии?
Идеализм формировался как на протяжении многих веков. Его история сложная и многогранная. На разных этапах он выражался в различных видах и формах эволюции общественного сознания. На него оказывал влияние характер сменяющихся формаций социума, научные открытия.
Уже в Древней Греции идеализм был обличен в основные формы. И объективный, и субъективный идеализм постепенно обретали своих сторонников. Классическая форма объективного идеализма – это Платоновская философия, особенностью которой является тесная связь с религией и мифологией. Платон считал, что они неизменные и вечные, в отличие от материальных предметов, которые подвержены изменениям и разрушению.

В эпоху античного кризиса эта связь усиливается. Начинает развиваться неоплатонизм, в который гармонично вплелись мифология и мистицизм.
В эпоху Средневековья особенности объективного идеализма становятся еще более выраженными. В это время философия полностью подчинена теологии. Фома Аквинский сыграл большую роль в перестройке объективного идеализма. Он опирался на искаженный аристотелизм. После Фомы основным понятием объективно-идеалистической схоластической философии стала нематериальная форма, трактуемая целевым началом воли Бога, мудро распланировавшего конечный в пространстве и времени мир.
Применение материализма и идеализма в разных областях
Материализм – философская концепция, основанная на предположении о материальной природе мира. Материалистический подход широко применяется в естественных науках, таких как физика, химия и биология. Он предполагает, что все явления и явления природы имеют объяснение на основе материальных процессов и взаимодействий. Материалистический подход также активно используется в сфере экономики, где изучает материальные реальности производства и потребления.
Пример применения материализма: в физике для объяснения законов движения тел используется концепция материальных частиц и их взаимодействия.
Идеализм – философская позиция, которая придает первостепенное значение сознанию и идеям. Идеалистический подход активно используется в гуманитарных науках, таких как философия и история. Идеалисты считают, что реальность создается и воспринимается человеком через его сознание и идеи, и что они влияют на интерпретацию и понимание окружающего мира.
Пример применения идеализма: в философии искусства, идеалистический подход используется для анализа и интерпретации значение идеи и символики в произведениях искусства.
Влияние философских учений на общество
Философские учения имеют огромное влияние на общество, определяя основные принципы и ценности, которые формируют культуру и понимание мира. Идеи, выдвинутые философами, могут оказывать глубокое влияние на политику, социальные движения и даже научные открытия.
Концепции материализма и идеализма принципиально различаются в своем подходе к объяснению мира. Материалистическое учение считает, что материя является основой реальности, а идеалистическое учение утверждает, что идеи и сознание играют определяющую роль.
Материализм способствовал развитию научного и технического прогресса. Ученые, основываясь на материалистическом подходе, стремились исследовать и понять физическую сущность мира, что привело к открытию новых законов природы и возникновению технологических достижений.
Идеализм играл важную роль в формировании моральных ценностей и идеалов общества. Учение о приоритете идей и сознания вносит важный вклад в развитие идеологий и общественных движений
Идеалистические учения акцентируют внимание на духовной сфере человека, развитии его творческого потенциала и ценности духовного опыта
Философские учения также оказывают влияние на политическую сферу общества. Различные политические идеологии базируются на определенных философских концепциях. Марксизм, например, основывается на материалистическом подходе и влияет на развитие коммунизма и социализма, а либерализм основан на идеале свободы и права индивидуума.
Философские учения также влияют на культурные искусства. Идеи философов отражаются в литературе, живописи, музыке и других формах искусства. Авангардные искусствоведы, например, исследуют идею сознания и восприятия мира, воплощая философские концепции в своих произведениях.
Таким образом, философские учения оказывают глубокое влияние на общество, определяя его ценности, культуру и политическую сферу. Идеи материализма и идеализма играют важную роль в формировании и развитии общества, внося важный вклад в научные открытия и человеческое понимание мира.
История развития идеализма и материализма
Идеализм и материализм представляют собой две основные философские школы, которые имеют глубокие корни в истории мысли. Развитие этих направлений можно проследить на протяжении многих веков.
Идеализм имеет свои истоки в древней греческой философии, особенно учениях Сократа, Платона и Аристотеля. Термин «идеализм» сам по себе происходит от греческого слова «идея», что означает «идеал». Идеалисты считают, что идеи и мысли являются основой реальности, и что физический мир существует только в нашем сознании.
| Идеализм | Материализм |
|---|---|
| Греческая философия (Сократ, Платон, Аристотель) | Философия Древнего Китая (Конфуций, Лао-цзы) |
| Средние века (Августин, Аквинский) | Ранний материализм (Демокрит, Эпикур) |
| Германская классическая философия (Кант, Гегель) | Диалектический материализм (Маркс, Энгельс) |
Материализм, в свою очередь, имеет исторические корни в философии Древнего Китая, особенно в учениях Конфуция и Лао-цзы. Термин «материализм» происходит от латинского слова «materia», что означает «материя». Материалисты считают, что основная реальность состоит из материального мира, а сознание является продуктом материальных процессов.
В средние века идеализм получил новое развитие благодаря философам, таким как Августин и Аквинский, которые объединили учение Церкви с платоновскими идеями. С другой стороны, ранний материализм был представлен философами Древней Греции, такими как Демокрит и Эпикур, которые утверждали, что все сущее состоит из атомов и ничего не продолжается после смерти.
Значительное развитие идеализма и материализма произошло в Германии в XIX веке, во время германской классической философии. Идеалисты, такие как Кант и Гегель, предложили новые концепции, объясняющие происхождение знания и природу субъективной реальности. На этом же протяжении времени развился диалектический материализм, созданный Карлом Марксом и Фридрихом Энгельсом, который объясняет социальную и историческую реальность через материальные и экономические процессы.
Сегодня идеализм и материализм продолжают существовать как активные течения в философии и науке. Они представляют разные подходы к пониманию мира и человеческой природы и в большой степени определяют философские дебаты и исследования в разных областях знания.
Философский объективизм
Объективный идеализм в науке о человеке и мире, представляет собой учение о превосходстве идеального первоначала над человеческим сознанием. Представители данного течения считают, что первоначалом выступает некий «космический дух». Один этап его развития способствует появлению мира, зарождению жизни на Земле. Такое мировоззрение очень близко к религии, где Бог выступает создателем мироздания, но не имеет материальной сущности. Объективные идеалисты считают свое направление не религиозным, но сохранились связи с церковными догматами и об этом существуют свидетельства. Яркими деятелями учения считаются Платон, Гегель.
Сравнение
Рассмотрим подробней, в чем состоит отличие материализма от идеализма. Обратимся к материалистическим утверждениям. Их суть сводится к тому, что мир и объекты в нем – это независимая реальность, существующая по собственным законам. Первичность материального выступает как непреложная истина. Мозг человека при этом называется высокоорганизованной материей, а сознание, в котором возникают различные идеи, – производным мозга.
Мир, по мнению материалистов, доступен для его изучения и освоения человеком. Знания о нем являются достоверными, подтвержденными практикой. Наука, с точки зрения материализма, имеет неоценимое значение. Ее достижения решающим образом влияют на успех человеческой деятельности и жизни в целом.
Идеалисты убеждены, что реальность подчинена духовному. Однако приверженцы идеалистического направления не пришли к единой позиции относительно того, какой является эта реальность. Разногласия в решении вопроса привели к формированию двух течений идеализма. Представители одного из них – субъективные идеалисты. Они полагают, что независимой от сознания субъекта реальности не существует. Каждый воспринимает все окружающее по-своему, и, следовательно, облик мира не является одинаковым для всех людей.
Представители другого течения называют себя объективными идеалистами. Они признают существование реальности как таковой, обладающей своими характеристиками и не зависящей от восприятия отдельных людей. Но первоосновой всего эти философы видят высшее духовное начало, некую могущественную силу, мировой разум.
Если говорить в общем о том, в чем разница между материализмом и идеализмом, то в первую очередь следует отметить, что в этих направлениях материи и сознанию отводятся противоположные роли. Однако существует и концепция, согласно которой неправильно называть первичным что-то одно. В таком случае предполагается равноправие духа и материи. Впрочем, это тема уже другого разговора.
Дискутируя о вечном, мировые умы стремятся понять, что первично, что главенствует над другим. Ради защиты позиций представителям знаний приходится выстраивать идеалы, от которых будет зависеть результат спора. Отсюда берет начало идеализм в философии, как образ мышления и одно из основополагающих направлений знаний, которое вызывает много споров и дискуссий.
Подход к исследованию и познанию

Материализм и идеализм — две философские концепции, которые имеют различные подходы к исследованию и познанию мира
Основное различие между ними заключается в том, на какие явления и сущности они обращают внимание при объяснении мира
Материалистический подход основывается на представлении о том, что материя является основной составляющей реальности. Материалисты считают, что мир существует независимо от нашего сознания и может быть объектом научного исследования. Они стремятся объяснить явления и законы природы на основе объективных фактов и материальных процессов.
Идеалистический подход, напротив, утверждает, что сознание играет центральную роль в познании мира. Идеалисты полагают, что мир существует только в нашем сознании и является продуктом наших мыслей, представлений и идей. Поэтому, для идеалистов, исследование и познание мира включает не только наблюдение объективных явлений, но и анализ субъективного опыта и мыслительных конструкций.
Оба подхода имеют свои преимущества и недостатки. Материализм основывается на эмпирических данных и научных фактах, что делает его более объективным и проверяемым. Идеализм, в свою очередь, позволяет учитывать роль сознания в восприятии мира и открывает возможности для анализа феноменов, которые не могут быть полностью объяснены материальными процессами.
В итоге, подход к исследованию и познанию мира зависит от философской позиции и того, какой аспект реальности считается более значимым — материю или сознание. Оба подхода имеют свои аргументы и сторонников, и взаимодополняют друг друга в попытке получить более полное понимание мира, в котором мы живем.
Роль науки и опыта
Наука и опыт играют важную роль в определении принципов материализма и идеализма.
Научный метод, основанный на эмпирических наблюдениях, измерениях и экспериментах, позволяет получать объективные знания о физическом мире и его законах. С помощью научного метода мы можем исследовать и объяснять природные процессы и явления, основываясь на фактах и доказательствах.
Опыт, также называемый эмпирическим знанием, является основным источником получения информации о мире. Через опыт мы приходим к знаниям о фактах и событиях, которые мы наблюдаем и испытываем непосредственно.
Понятия материализма и идеализма также основываются на научных открытиях и опыте. Материализм утверждает, что основной реальностью является материя, которую можно изучать с помощью научного метода. Идеализм, напротив, считает, что сознание и идеи являются основными и что мир воспринимается и интерпретируется через призму нашего сознания и мышления.
Наука и опыт играют ключевую роль в развитии и проверке этих философских концепций. С их помощью мы можем анализировать и сравнивать различные теории, проверять их на практике и формировать более глубокое понимание окружающего нас мира.
Взаимодействие с религией и религиозными верованиями
Материализм и идеализм представляют собой две основные философские позиции, которые исследуют природу реальности и пытаются объяснить ее существование. Как философские основы, оба подхода имеют отношение к религиозным верованиям и религии в целом.
Материализм, основанный на научном подходе, отрицает существование религиозных верований и абстрактных идей, считая их чисто фантастическими иллюзиями, созданными человеческим разумом. Материалисты считают, что все, что существует, является материальным и объясняется природой и наукой.
Идеализм, с другой стороны, признает роль религии и религиозных верований, считая их основой для понимания мироздания и духовной реальности. Идеалисты считают, что существует духовная реальность, которая превосходит материю и может быть познана только через религию и духовность.
Взаимодействие с религией и религиозными верованиями в различных философских системах может быть различным. Материализм склонен к атеизму и отрицанию религиозных учений, в то время как идеализм может поддерживать и развивать религиозные верования и духовные практики. Однако, существует и наличие таких идей, которые объединяют эти два философские подхода и позволяют им сосуществовать в некоторой форме.
Идеализм и материализм оба играют важную роль в анализе и понимании человеческой природы и мира в целом, а их отношение к религии и религиозным верованиям может быть рассмотрено как их объяснение этих явлений.
Материализм и идеализм (общая характеристика)
Список использованной литературы
- Грядовой Д.И. Основы философских знаний: учебник для курсантов и слушателей образовательных учреждений МВД России: учеб. для студентов вузов. – М.: ЮНИТИ, 2007.
- Грядовой Д.И. Философия: Структурированный учебник для студентов вузов. – М.: ЮНИТИ, 2003.
- Золкин А.Л. Философия: учебник для студентов вузов, обучающихся по гуманитарным специальностям. – М.: ЮНИТИ, 2005.
- История философии: учебник для вузов / Отв. ред.: В.П. Кохановский, В.П. Яковлев. – Ростов-на-Дону: Феникс, 2008.
- История философии: учебно-практическое пособие / Е.С. Ганс (отв. за вып.) и др. – М.: Моск. ун-т МВД России, 2009.
- Краткий философский словарь / Отв. ред. А.П. Алексеев. – М.: Проспект, 2008.
- Прикладные аспекты философского знания: учеб. пособие / Д.И. Грядовой . – М.: МосУ МВД России, 2009.
- Спиркин А.Г. Философия: учебник для студентов высших учебных заведений. – М.: Гардарики, 2009.
- Философия: учебник для студентов вузов / Под ред. В.Н. Лавриненко, В.П. Ратникова. – М.: ЮНИТИ, 2008.
12





























