Естественный прирост населения своими словами для детей
Естественный прирост населения — это разница между количеством людей, которые родились, и количеством людей, которые умерли. Когда больше людей рождается, чем умирает, население растет. А когда умирает больше людей, чем рождается, население уменьшается.
Когда мама и папа решают иметь ребенка, они становятся родителями. Когда ребенок рождается, он становится новым членом семьи и населения. Это называется рождением. Рождение — это хорошая вещь, потому что это помогает увеличить население.
Но также люди стареют и иногда умирают. Когда человек умирает, он покидает этот мир и становится мертвым. Умирать — это плохая вещь, потому что это означает, что мы потеряли любимого человека. Также, когда люди умирают, население уменьшается.
Естественный прирост населения — это просто разница между рождениями и смертями. Если больше людей рождается, чем умирает, это называется положительным естественным приростом населения. Это значит, что население растет. Но если больше людей умирает, чем рождается, это называется отрицательным естественным приростом населения. Это значит, что население уменьшается.
Естественный прирост населения очень важен для страны. Если население растет, то страна может иметь больше рабочих и больше людей, которые могут помочь строить и развивать страну. Но если население уменьшается, то это может быть проблемой, потому что может не хватать людей для работы и развития страны.
Поэтому важно следить за естественным приростом населения и заботиться о том, чтобы в стране было достаточно рождений и чтобы люди жили долго и здорово, чтобы не умирали раньше времени. Используемая литература:1
Алисов, Н.В., Хорев, Б.С. – Экономическая и социальная география мира (общий обзор): Учебник. – М.: Гардарика, 2000.2. Атлас Новосибирской области: природа, население, экономика, история. – Новосибирск: ФГУП «Новосибирская картографическая фабрика», 2011.1. Введение в экономическую географию и региональную экономику России / Под общ. ред. проф. В.Г. Глушковой, доц. А.А. Винокурова: Учебное пособие. В 2 ч. – М., 2003.3. Власова, Т.В., Аршинова, М.А., Ковалева, Т.А. – Физическая география материков и океанов. – М.: Академия, 2009.4. Геннадиев, А. Н. – География почв с основами почвоведения. М.: Высшая школа, 2008.6. Гладкий Ю.Н. и др. Социально-экономическая география России: Учебник для вузов. – М.: Гардарика, 2000.7. Гладкий, Ю.Н., Сухоруков, В.Д. – Общая экономическая и социальная география зарубежных стран: Учебник для студентов высш. пед. заведений. – М.: Академия, 2006.8. Голубчик, М.М., Евдокимов, Г.Н. и др. Теория и методология географической науки: Учебное пособие. – М.: ВЛАДОС, 2005.9. Голубчик, М.М. – Политическая география мира: Учебное пособие. –Смоленск: Изд. СГУ, 1998.10. Григорьев, А.А. – Типы географической среды. – М.: Мысль, 1970.Значение термина Естественный прирост населения на academic.ru
Используемая литература:1. Алисов, Н.В., Хорев, Б.С. – Экономическая и социальная география мира (общий обзор): Учебник. – М.: Гардарика, 2000.2. Атлас Новосибирской области: природа, население, экономика, история. – Новосибирск: ФГУП «Новосибирская картографическая фабрика», 2011.1. Введение в экономическую географию и региональную экономику России / Под общ. ред. проф. В.Г. Глушковой, доц. А.А. Винокурова: Учебное пособие. В 2 ч. – М., 2003.3. Власова, Т.В., Аршинова, М.А., Ковалева, Т.А. – Физическая география материков и океанов. – М.: Академия, 2009.4. Геннадиев, А. Н. – География почв с основами почвоведения. М.: Высшая школа, 2008.6. Гладкий Ю.Н. и др. Социально-экономическая география России: Учебник для вузов. – М.: Гардарика, 2000.7. Гладкий, Ю.Н., Сухоруков, В.Д. – Общая экономическая и социальная география зарубежных стран: Учебник для студентов высш. пед. заведений. – М.: Академия, 2006.8. Голубчик, М.М., Евдокимов, Г.Н. и др. Теория и методология географической науки: Учебное пособие. – М.: ВЛАДОС, 2005.9. Голубчик, М.М. – Политическая география мира: Учебное пособие. –Смоленск: Изд. СГУ, 1998.10. Григорьев, А.А. – Типы географической среды. – М.: Мысль, 1970.Значение термина Естественный прирост населения на academic.ru
Рождаемость: основные факторы и значения
Основными факторами, влияющими на уровень рождаемости, являются:
- Экономический фактор: Уровень экономического развития и благосостояния региона оказывают существенное влияние на рождаемость. В странах с низким уровнем дохода и трудными экономическими условиями, рождаемость обычно выше, так как дети в этих условиях воспринимаются как экономический ресурс и помощники в семьях. В более развитых странах, где уровень жизни выше и доступ к образованию и оплате труда лучше, рождаемость может быть ниже из-за роста стоимости содержания детей и более высокой ответственности перед ними.
- Социальный фактор: Социальная среда и культурные ценности также влияют на уровень рождаемости. В странах с традиционными ценностями и стабильными семейными структурами, рождаемость может быть выше из-за высокой социальной поддержки материнства и ограниченных возможностей для женщин в образовании и трудоустройстве. В более прогрессивных обществах с увеличивающейся ролью женщин в обществе, рождаемость может быть ниже из-за большей свободы выбора и ориентации на карьеру и личное развитие.
- Медицинский фактор: Медицинская поддержка и доступность качественной медицинской помощи оказывают значительное влияние на рождаемость. В странах с развитой системой здравоохранения и доступной поддержкой во время беременности и родов, рождаемость может быть выше из-за лучшей заботы о здоровье матерей и детей. В странах с ограниченными медицинскими ресурсами и низкой доступностью к качественной медицинской помощи, рождаемость может быть ниже из-за высокого риска для здоровья матерей и детей и ограниченных возможностей получения помощи в случае заболевания.
Значение рождаемости состоит в том, что она является одним из факторов, влияющих на демографическое развитие региона и страны в целом. Высокая рождаемость может способствовать росту населения, увеличению рабочей силы и экономическому развитию. Однако чрезмерная высокая рождаемость может привести к перенаселению, сокращению ресурсов и проблемам в обеспечении всех нужд населения. Низкая рождаемость, напротив, может привести к старению населения, уменьшению рабочей силы и проблемам в социальном обеспечении
Поэтому поддержание умеренного уровня рождаемости является важной задачей для обеспечения устойчивого развития общества и благополучия его граждан
Влияние разницы между числами рождаемости и смертности на общую демографическую ситуацию
Положительная разница между рождаемостью и смертностью означает, что количество рождений превышает количество смертей. Это может быть связано со многими факторами, включая улучшение условий жизни, доступность медицинской помощи, образования и развития экономики. В таких случаях общее население страны или региона обычно растет.
Отрицательная разница между рождаемостью и смертностью, наоборот, указывает на то, что количество смертей превышает количество рождений. Это может быть вызвано различными факторами, такими как войны, эпидемии, голод, неблагоприятные условия жизни и экономические проблемы. В результате, общее население может сокращаться.
Разница между числами рождаемости и смертности имеет далеко идущие последствия для общества. Если положительная разница сохраняется на протяжении длительного периода времени, то это может привести к увеличению численности населения и изменению его структуры. Такое изменение может повлечь за собой потребности в новых социальных услугах, таких как образование, здравоохранение и социальное обеспечение.
С другой стороны, отрицательная разница между числами рождаемости и смертности может вызвать проблемы, связанные с увеличением доли пожилого населения, увеличением нагрузки на системы здравоохранения и социального обеспечения, а также сокращением численности населения в репродуктивном возрасте.
Поэтому, понимание и анализ разницы между числами рождаемости и смертности являются важными задачами для планирования социально-экономического развития и определения эффективных мер по поддержанию устойчивой демографической ситуации в стране или регионе.
Влияние разницы между числами рождаемости и смертности на демографическую ситуацию
Положительная разница
Отрицательная разница
Прирост населения
Сокращение населения
Изменение структуры населения
Увеличение доли пожилого населения
Потребности в новых социальных услугах
Увеличение нагрузки на системы здравоохранения и социального обеспечения
Сокращение численности населения в репродуктивном возрасте
В данный момент вы не можете посмотреть или раздать видеоурок ученикам
Чтобы получить доступ к этому и другим обучающим видео в комплекте, вы должны приобрести его в каталоге и добавить комплект в свой личный кабинет.



Конспект урока «Численность и естественный прирост населения»
Население — это общее количество людей, проживающих в данном регионе (например, на континенте, в стране или области).
Население страны на 1 января 2017 года составляло 146 838 993 человека. Это соответствует 1,91% всего населения мира.
Сегодня Российская Федерация занимает второе место по численности населения после восьми других стран — Китая, Индии, США, Индонезии, Бразилии, Пакистана, Бангладеш и Нигерии. В результате Россия занимает девятое место в мире по численности населения.

Наиболее полную информацию о численности населения и его составе на определенный момент времени можно получить в результате переписи. Перепись определяет не только фактическое количество людей, проживающих в стране, но и их качественные характеристики (пол, возраст, образование и т.д.). Последняя перепись населения проводилась в России в 2010 году. В таблице представлены данные всех переписей населения страны.
Перепись населения России.
Следующая перепись населения запланирована на 2020 год.
На основе инвентаризации можно легко рассчитать динамику и сделать прогнозы на будущее. Таким образом, по оценкам ученых, население России сократится до 141 205 239 человек к 2025 году и до 128599237 человек к 2050 году.
Для России характерна крайне неравномерная модель расселения и распределения городского и сельского населения. Существует две зоны распределения населения. Прилегающая зона установки («основная зона установки») занимает треть территории страны и собирает 93% населения. Дальний Восток (2/3 территории страны и 7% населения). В европейском секторе России проживает 78,5% населения, в азиатском — 21,5%.

Население — это динамичный показатель. Изменения в составе русского населения происходили не столько за счет интеграции новых территорий (или отхода от страны). В основном это связано с особенностями естественного движения населения — изменениями в рождаемости, смертности жителей страны.
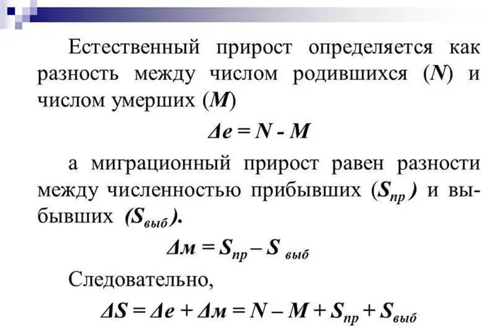
Разница между числом родившихся и числом умерших (в течение одного года) за определенный период называется естественным приростом населения. Если коэффициент рождаемости выше коэффициента смертности, то прирост тела положительный, если ниже — отрицательный.

Современный этап демографического развития страны характеризуется снижением рождаемости и ростом тела, а уменьшение доли детей приводит к увеличению доли пенсионеров и росту смертности.
Снижение уровня рождаемости является общей тенденцией в развитых странах с высокой долей городского населения. Однако продолжительность жизни в России растет. По данным РОССТАТа за 2016 год, средняя продолжительность жизни в России составляет 71. 87 лет. Для мужчин — 67 лет, для женщин — 77,3 года. И этот показатель растет с каждым годом.
Причины смертности
Болезни считаются одной из основных причин смертности. В настоящее время смерти от сердечно-сосудистых заболеваний, онкологических заболеваний, инфекционных и респираторных заболеваний являются глобальной проблемой. Они часто связаны с неправильным образом жизни, плохими привычками, плохим питанием и недостаточной физической активностью.
Несчастные случаи и травмы также существенно влияют на смертность. Дорожные аварии, несчастные случаи на производстве, падения с высоты и другие травматические события могут привести к смерти
Важно принимать меры для предотвращения подобных событий и обеспечения безопасности на рабочих местах, на улицах и дорогах
Суицид является серьезной и сложной причиной смертности. Психические проблемы, депрессия, стресс и другие факторы могут привести человека к самоубийству
Важно проводить работу по психологической помощи и предотвращению самоубийств
Генетические и наследственные заболевания также могут вызывать смерть. Некоторые болезни передаются по наследству и неизлечимы
Очень важно проводить исследования и разработки в области генетики, чтобы позаботиться о здоровье будущих поколений
И это только некоторые причины смертности. Общество и медицина должны продолжать работать вместе, чтобы решить эти проблемы и предотвратить ненужные смерти. Здоровье и безопасность каждого человека — наша общая ответственность.
Естественный прирост населения в России
Долгое время население России стремительно сокращалось, но с 2013 года оно начало расти, достигнув 0,05%. Однако вскоре он снова упал. В целом динамика численности населения Российской Федерации в 2018 году с января по май снизилась на 0,1%, или примерно на 79 000 человек.
Физический прирост существует в двух формах — прирост и убытки: прирост и убытки.
- Первый тип характеризуется тем, что численность родившихся больше умерших.
- Второй — тем, что число умерших превышает численность родившихся.

Основную роль в первом типе играет демографический взрыв (быстрое увеличение числа граждан в результате высокой рождаемости). Демографические кризисы играют решающую роль во втором охвате. Его главная особенность — быстрое сокращение численности населения в результате высокой смертности и низкой рождаемости. Рисунок 2.Физический рост населения
Плотность населения
Плотность населения – количество людей, проживающих на 1 км² площади.

Давайте рассчитаем плотность для нашей страны:
146 млн человек / 17,1 км² = 8,5 чел/км² Это один из самых низких показателей плотности населения в мире.

Где будет жить население в России?
Мы можем и сами логически пораздумать, опираясь на вопрос: а где нам будет комфортно? Понятно ведь, что на Чукотке не у всех будет ярое желание жить. Что же в таком случае нужно человеку?
Благоприятные климатические условия, то есть чтобы зимой было не -30℃.
Развитая инфраструктура.
Рядом с домом – ”Пятёрочка”, ”Магнит”, желательно доступ к общественному транспорту и всем другим благам городской жизни.
В последнее время принимается во внимание экологическая обстановка: более-менее чистый воздух, наличие парков, отсутствие поблизости грязных предприятий.
Это всё обязательные критерии при выборе места жительства для типичного россиянина
Для некоторых могут добавляться личные критерии, могут варьироваться запросы по важности. Например: кто-то фрилансер, и он хочет жить на даче, потому что есть потребность в чистом воздухе, уединении
А кто-то глубоко верующий человек и ему нужно чтобы рядом было место типа дацана.
Это всё обязательные критерии при выборе места жительства для типичного россиянина
Для некоторых могут добавляться личные критерии, могут варьироваться запросы по важности. Например: кто-то фрилансер, и он хочет жить на даче, потому что есть потребность в чистом воздухе, уединении
А кто-то глубоко верующий человек и ему нужно чтобы рядом было место типа дацана.

Всё из того, что мы перечислили выше, будет влиять на этот список. Люди живут там, где комфортно. Ну и исторический фактор тоже имеет место, т.к. территории, освоенные раньше всего, имеют тенденцию быть больше по численности населения.

Тут всё будет с точностью до наоборот:
- не лучше климатические условия (холодно очень);
- неразвитая инфраструктура (как пример, плохие дороги не то, что за городом, а и в самом городе порой без тряски не проехать);
в целом, это отдалённые регионы, до которых порой просто добраться будет проблемно.
Давайте теперь посмотрим на карту размещения населения:
Что мы здесь наблюдаем?
Некую полосу расселения, в которой будет проживать более 80% населения, по форме она напоминает клин. Северная граница полосы проходит по Санкт-Петербургу, Перми, Тюмени, Красноярску и Хабаровску.
Получается так, что люди выберут что-то из “треугольника городов”: Санкт-Петербург, Иркутск, Сочи. Тут нужно помнить, что на Дальнем Востоке Владивосток и Хабаровск – наиболее заселённые территории.
Отметим ещё один факт:

Расчет
Расчет естественного прироста основывается на показателях на 1000 жителей в течение года. Стандартная формула вычисления: ЕП=Р-С, при этом:
- Р – рождаемость
- С – смертность
Чтобы рассчитать точный показатель естественного роста, обычно используют промилле или одну тысячу. Обусловлено это тем, что все расчеты ведутся в показателях на тысячу людей.
Эти данные показывают абсолютную величину воспроизведения людей в стране, то есть имеется ли увеличение или убыль. Однако для полного анализа ситуации в конкретном регионе или стране следует учитывать численность и стандартный естественный прирост, а также другие относительные факторы.
четыре фазы
Этап 1 (до перехода)
Высокие показатели рождаемости и смертности из-за отсутствия медико-санитарных условий, обеспечивающих низкий вегетативный рост. Этот этап считается доиндустриальным.
Фаза 2 (ускоренный рост населения или демографический рост)
Происходит индустриальное развитие и, как следствие, урбанизация и экономическое и социальное развитие, характеризующие фазу модернизации.
Рождаемость остается высокой дольше, чем смертность, которая резко падает в результате улучшения санитарно-гигиенические и медико-больничные условия посредством профилактической и лечебной медицины, такие как борьба с эпидемиями и контроль вакцинация.
Разница между рождаемостью и смертностью обеспечивает высокий вегетативный рост и определение фазы «демографического взрыва», то есть роста населения или демографического роста высокая.
Фаза 3 (демографическое или демографическое замедление)
Увеличивается городское развитие, распространяются методы контрацепции, женщины на рынке труда, дороговизна воспитания детей, повышения уровня образования и планирования населения знакомый.
Эти аспекты снижают рождаемость и рождаемость, которые падают более резко, чем рождаемость. смертность, обеспечивающая падение вегетативного роста и определяющая выход из периода «взрыва». демографический ».
Фаза 4 (демографическая или демографическая стабилизация)
При высокой численности городского населения существует демографический режим с низкими показателями рождаемости и фертильности, а также Смертность, обеспечивающая низкий вегетативный прирост, близкий к нулю, помимо старения населения.
Это считается завершенной фазой демографического перехода. Однако непрерывное падение рождаемости приведет к отрицательному вегетативному росту, что приведет к так называемой «демографической зиме», то есть сокращению абсолютное население из-за того, что уровень смертности выше, чем уровень рождаемости, путь, по которому европейские страны быстро следуют, как и в случае с Португалия.
Мировая демографическая эволюция.
Проверим знания
Ключевые вопросы
1. Дайте определение абсолютной и удельной рождаемости. Почему требуется определять удельную рождаемость? 2. Если в двух популяциях одного вида с разной численностью за год родилось одинаковое количество особей, то можно ли считать, что у них одинаковая рождаемость? Ответ аргументируйте, приведите пример. 3. О чем свидетельствует выпуклая форма кривой выживания? Приведите примеры видов, для популяций которых будет характерна такая кривая выживания. 4. О чем свидетельствует вогнутая форма кривой выживания? Приведите примеры видов, для популяций которых будет характерна такая кривая выживания.
Сложные вопросы
1. Какой вред может нанести популяциям организмов осушение болота и строительство на его месте жилых домов или четырехполосного шоссе? Ответ дайте с учетом свойств популяций. 2. В одном из парков 20 семей грачей отложили за два года 160 яиц. Из них вылупилось и оперилось только 80 птенцов. Рассчитайте для данной популяции физиологическую и экологическую рождаемость, а также величину абсолютной и удельной рождаемости. Чему в итоге будет равна численность популяции грачей, если за этот период абсолютная смертность составила 20 особей/год?3. Постройте кривую выживания для популяции, у которой численность особей (родилось — 3500), доживших до определенного возраста в одном поколении, была следующая: 1 год — 1500; 2 года — 700; 3 года — 300; 4 года — 140; 5 лет — 100; 6 лет — 80; 7 лет — 60; 8 лет — 40. Какому типу кривой выживания она соответствует? Если это популяция вредителей, то на каком этапе их жизненного цикла вы рекомендуете использовать средства борьбы с ними.
Индивидуальное домашнее задание. Проведите эксперимент: в несколько одинаковых емкостей с почвой посейте одинаковое количество семян (например, по 50 штук) редиса или кресс-салата. Почву в одной емкости поливайте обычной водой, а для полива почвы в других емкостях используйте воду с разными добавками (уксус, соль, сахар и др.), чтобы чувствовалось изменение вкуса воды. Ведите подсчет количества проросших семян. После завершения прорастания рассчитайте экологическую рождаемость культуры, сравните ее для разных вариантов опыта. Объясните полученные результаты.
Расовый и этнический состав населения
Историко-культурное районирование мира
Все население Земного шара делится на четыре основных расы:
- европеоидную – 42,9%;
- монголоидную – 19,1%;
- негроидную – 7%;
- австралоидную – около 0,3%.
В совокупности это около 70% от всего населения мира. Остальные 30% приходятся на промежуточные или смешанные расовые группы. Активно расы смешивались в Америке. Переселенцы из Европы вступали в брак с местным населением, что привело к образованию метисов. Смешивание европеоидов с неграми способствовало возникновению мулатов. Негры с индейцами образовали группу самбо.

Другими словами можно сказать, что раса – это генетические варианты человечества. Их выделяют по определенным морфологическим признакам – цвету кожи, волос, глаз, форме лица, выступанию челюстей, толщине носа и губ и т.д.

Формирование рас стало следствием расселения человечества по Земному шару. Людям пришлось приспосабливаться к воздействию местных природных и социальных условий. Например, у темнокожих и темноволосых людей содержится большее количество пигмента меланина, который защищает от ультрафиолета. Поэтому темнокожие люди живут в тропиках.
Большую часть населения Африки составляет негроидная (западно-экваториальная) раса. На севере континента проживают европеоиды, в южной части можно встретить представителей южноафриканской и койсанской расы. На востоке Африки – эфиопы, в то время как в лесах экваториальной части поживают пигмеи. Если отправиться на Мадагаскар, то можно встретить мальгашей.
Первоначально европеоидная раса заселяла Европу, Северную Африку, всю территорию Ближнего Востока. Сейчас представители встречаются даже в Америке, Океании, Австралии. На такой огромной площади проявляется неоднородность расы, но общие признаки все-таки сохраняются.

Еще более интересным является этнический состав населения мира. Специалисты считают, что в современном мире около 3-4 тысяч народов, наций и племен. Численность населения в каждой такой группе может быть от нескольких сотен до нескольких миллионов.

На основе этнических (национальных) критериев происходит делении мира на государства. Около половины всех стран мира являются однонациональными, то есть численность основного народа в них составляет более 90%. Пример – Япония, Китай, Швеция. Многонациональные страны могут включать несколько десятков, а то и сотен, этнических сообществ. Это Россия, Индия, Америка.
Также при классификации народов учитывается принцип языковой близости. В мире существуют языковые семьи, они объединяют языки, схожие по лингвистическому строению и происхождению.
- Индоевропейская семья – самая многочисленная. Включает группы:
- славянская;
- балтийская;
- германская;
- кельтская;
- албанская;
- греческая;
- армянская;
- иранская;
- нуристанская;
- индоарийская.
- Афразийская семья – состоит из групп:
- семитская;
- берберская;
- кушитская;
- чадская.
- Картвельская семья – грузины.
- Дравидийская семья – в состав входят тамилы, брагуи, малаяли, ораон, каннара, гонды, телугу.
- Уральско-юкагирская семья – группы, входящие в состав:
- финно-угорская;
- самодийская;
- юкагирская.
- В состав эскимосско-алеутской семьи входят эскимосы, алеуты.
- Алтайская семья включает группы:
- тюркскую;
- монгольскую;
- тунгусо-маньчжурскую.
- Корейская семья.
- Японская семья.
- Чукотско-Камчатская семья включает чукчи, ительмены, коряки.
- Нигеро-Кордофанская семья – состоит из следующих групп:
- нигер-конго;
- манде;
- Кордофанская.
- Нило-Сахарская семья:
- восточносуданская;
- комуз;
- центральносуданская;
- мабанг;
- берта;
- фур;
- кунама;
- сонгаи;
- сахарская.
- Койсанская семья.
- Северокавказская семья.
- Сино-Тибетская семья.
- Австроазиатская семья.
- Семья мяо-яо.
- Паратайская семья.
- Австронезийская семья.
- Папуасские семьи.
- Австралийская семья.
- Индейские семьи.

Районы, которые имеют свой, отличающийся от других, путь развития, получили название историко-культурные районы мира. Такие отличия могут проявляться в своеобразии культурных памятников, религиозных особенностях, традициях, обычаях, определенных видах хозяйственной деятельности.
Основные историко-культурные районы мира:
- Западная Европа – считается, что именно отсюда началось зарождение мировой цивилизации.
- Центрально-Восточная Европа.
- Российско-Евроазиатский регион.
- Северная Африка и Средний Восток.
- Африка и южнее Сахары.
- Южная Азия.
- Восточная Азия.
- Юго-Восточная Азия.
- Северная Америка.
- Латинская Америка.
- Австралия.
- Океания.






























