Что лучше?
32-разрядная Windows не способна применить даже весь объем 4 Gb ОЗУ, так как большинство системных устройств используют определенную часть пространства.
64-битная ОС хоть обладает некоторыми преимуществами, но не лишена недостатков.
К основным достоинствам 64-битной системы можно отнести следующее:
- Позволяет использовать все имеющееся количество ОЗУ;
- Со значительно большей скоростью осуществляется большинство задач.
А к главному недостатку 64-bit следует отнести то, что она требует большего объема памяти, что повышает количество используемого программами ОЗУ.
Получается, что дать однозначного ответа нельзя и требуется рассматривать каждый конкретный случай в отдельности. К примеру, человек имеет компьютер со следующими параметрами:
- Материнская плата: «ASRock FM2A88X PRO3+»;
- Процессор, поддерживающий: «x86-x64»;
- ОЗУ: «4 Гб».
Таким образом, имеем в основном хороший набор в виде современного оборудования, а ОЗУ можно легко со временем увеличить. В этом случае подойдут оба варианта Виндовс, которые успешно будут функционировать при такой конфигурации, но в случае инсталляции, к примеру, 32-х разрядной Windows 7, то после расширения оперативной памяти ОС ее не сможет использовать в полном объеме (ограничена 4 Гб).
В итоге, пользователю придется переустанавливать свою «Семерку». То есть можно сделать однозначный вывод, что целесообразно сразу установить 64-битную Windows 7.
Преимущества 64-битного процессора
Вот преимущества/плюсы использования 64-битного процессора:
- Повышенная производительность программы и возможность воспользоваться преимуществами 64-битной операционной системы.
- Расширенная функция безопасности
- Windows 64-битная версия с современным 64-битным процессором позволяет взять дополнительную защиту, недоступную 32-битным пользователям.
- 64-битный процессор обеспечивает защиту, которая не ограничивается защитой аппаратного ядра.
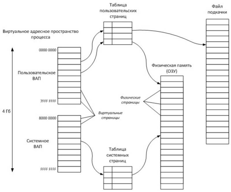
- 64-битный процессор позволяет создать 16 ТБ виртуальной памяти. Хотя для пользовательских процессов отведено 8 ТБ и резерв 8 ТБ для выполнения процессов ядра.
- 64-битные процессоры предлагают расширенные возможности. Он позволяет хранить 264 вычислительных значения.
- На 16.8-битном компьютере можно иметь до 64 терабайт оперативной памяти.
- 64-битные процессоры представлены двухъядерными, шестиядерными, четырехъядерными и восьмиядерными версиями.
- Поддержка нескольких ядер помогает вам увеличить количество выполняемых вычислений, что может увеличить вычислительную мощность и ускорить работу вашего компьютера.
- Программное обеспечение, для бесперебойной работы которого требуются различные типы, может эффективно работать на многоядерных 64-битных процессорах.
- Позволяет получить доступ к виртуальной памяти для каждого процесса.
Стили разделов
В случае появления вышеуказанной ошибки раздел необходимо переконвертировать из GPT в MBR, и наоборот. Но с MBR (главными загрузочными записями) можно работать только в ОС с разрядностью х86. С другой стороны, если вы устанавливаете Windows на жесткий диск с объемом 2 Тб и более, MBR с такими объемами не работает, то есть весь доступный размер виден не будет. А чтобы диск можно было использовать в полной мере, он и должен иметь стиль раздела GPT. Ну просто замкнутый круг… Таким образом, перед установкой ОС на свой компьютер необходимо предварительно проверить соответствие всем критериям и устанавливаемой ОС, и первичной системы, и файловой структуры, и стиля раздела.
Как узнать x64 или x86 ОС установлена на ПК?
Разница между 32-битной и 64-битной операционной системой
Разница между 32-битными и 64-битными процессорами заключается в следующем:
| Параметр | Процессоры 32-бит | Процессоры 64-бит |
|---|---|---|
| Адресное пространство | Он имеет адресное пространство 4 ГБ. | 64-битные процессоры имеют адресное пространство 16 экзабайт. |
| Поддержка приложения | 64-битные приложения и программы не будут работать | 32-битные приложения и программы будут работать |
| Поддержка ОС | Нужна 32-битная операционная система. | Он может работать на 32 и 64-битной операционной системе. |
| Поддержка многозадачности | Не идеальный вариант для стресс-тестирования и многозадачности. | Лучше всего подходит для выполнения многозадачности и стресс-тестирования. |
| Требования к ОС и ЦП | 32-разрядные операционные системы и приложения требуют 32-разрядных процессоров. | Для 64-разрядной ОС требуется 64-разрядный ЦП, а для 64-разрядных приложений требуется 64-разрядная ОС и ЦП. |
| Система доступна | Поддержка Windows 7, 8 Vista, XP и Linux. | Windows XP Профессионал, Windows Виста, Windows 7, Windows 8,Windows 10, Linux и Mac OS X. |
| Ограничения по памяти | 32-битные системы ограничены 3.2 ГБ ОЗУ 32 бит Windows. Это устраняет ограничение, не позволяющее использовать полные 4 ГБ физической памяти. | 64-битные системы позволят вам хранить до 17 Billион ГБ ОЗУ. |
Какая система лучше: 32 или 64-х битная?
Многие задаются этим вопросом , и не зря, ведь от этого зависит многое. Вообще, разрядность системы определяет способ взаимодействия ОС с процессором и оперативной памятью компьютера или ноутбука. Тридцатидвух битная система может за один такт процессора обработать 32 бита (4 байта) информации, а шестидесятичетырёх битная может в два раза больше.
Теперь во-первых, возможность работы x64 версии на конкретном компьютере напрямую зависит от разрядности . К счастью, все современные процессоры поддерживают 64-х разрядные инструкции.
Если в x64 Windows установить x64 приложение, то оно будет работать быстрее, чем при использовании 32-битных версий!
Во-вторых, x86 системы поддерживают только 3,25-3,75 ГБ оперативной памяти (зависит от конфигурации железа). Следовательно, если у вас установлено 4 и больше гигабайт оперативки, то выбирайте 64-х разрядную операционную систему.
А вот если x64 ОС поставить на компьютер с 2-3 ГБ памяти, то работать она будет, но ввиду большей прожорливости этой самой оперативки, чем x32, производительность будет хуже, даже несмотря на более быструю работу процессора в такой ОС.
Если у вас x64 Windows, то при скачивании программ и драйверов всегда выбирайте их 64-битную версию. Для драйверов это правило является обязательным. Программы будут работать и той, и той версии. Для 32х программ существует отдельная папка на диске «Program Files (x86)» и они запускаются в режиме эмуляции x86 операционки. А вот запустить 64х программу в 32х системе не удастся.
Что это вообще такое
Как бы так объяснить, чтобы всем было понятно…В общем разрядность системы определяет способ…разрядность — это архи…Да блин. В общем разрядность — определяет способность одновременно обрабатывать определенное количество информации. И чем эта разрядность больше — тем и больше обрабатывается некой информации. Как-то так, если объяснять своими словами, хотя чувствую, что сейчас в меня полетят гнилые помидоры от матерых сисадминов, за то, что я представляю информацию не так как надо. Ну что ж, давайте. Послушаем ваше объяснение. Но если честно, я бы вообще такими вопросами не задавался. Давайте лучше посмотрим чем они различаются между собой и какую лучше ставить.
Вопросы работоспособности программного обеспечения
Еще один камень преткновения – корректная работа инсталлируемого на компьютер программного обеспечения. Архитектура и «железа», и самой операционной системы здесь тоже играют немаловажную роль. Основное отличие 32-битной системы от 64-битной в этой ситуации состоит в том, что любое приложение, рассчитанное на архитектуру х86, в среде 64-битных ОС работать будет как ни в чем ни бывало. Наоборот – никак! То же самое, кстати, относится и к драйверам устройств. Убедиться в том, что Windows х64 поддерживает исполнение приложений с архитектурой х86, можно совершенно просто.

Достаточно посмотреть на корневой каталог системы, в котором можно найти папки System32 и SysWOW64. В первой как раз и находятся компоненты, отвечающие за корректный запуск 32-битных программ в среде 64-битных ОС, а второй предназначен только для 64-битных приложений, но является своего рода дублирующим, поскольку в нем можно найти точно такие же апплеты и библиотеки, которые есть в директории System32. То же самое относится и к каталогам, в которые программное обеспечение устанавливается. В 64-битных ОС для этого имеется две папки Program Files, но одна из них имеет обозначение «х86», что и свидетельствует о ее предназначении для хранения файлов 32-битных приложений.
Попутно можно рассмотреть еще одно отличие 32-битной системы от 64-битной. 1С очень часто вызывает у пользователей сомнения в плане того, какую именно разрядность предпочесть для обеспечения корректной работы пакета. Одни утверждают, что разницы тут нет, другие советуют исключительно ОС с разрядностью 64 бита. Кто прав? В плане скорости работы, как оказывается, разница особо не ощутима. Само собой разумеется, если серверная часть устанавливается на терминале с объемом ОЗУ более 4 Гб, она должна иметь разрядность 64 бита. С другой стороны, при минимальных показателях повышение битности необходимо только для того, чтобы добиться более высокого масштабирования и развертывания, что к скорости работы не имеет никакого отношения.
Что такое битность
Этот термин преминем к процессорам и ОС. Разрядность характеризует производительность компьютера. Эта характеристика показывает, с каким количеством информации система может работать в момент времени. Поэтому именно разрядность определяет максимальный объём оперативной памяти, которая будет использоваться системой.
Битность процессора
Для установки 64-битной системы вы должны быть уверены, что сердце вашего компьютера может работать с 64-битными системами. В противном случае, вы не сможете установить такую систему. Узнать это можно с помощью хорошей и бесплатной утилиты CPU-Z.Программа для распознавания системы и не только
В чем отличия 32bit от 64bit-ой системы windows
Как и процессоры, операционные системы windows да и не только, тоже делятся на 32bit и 64bit. При покупке диска с операционной системой, на упаковке это присутствует в обязательном порядке. Причем на компьютер, имеющий 32-битный процессор, можно установить только 32-битную систему windows, да и вообще любую 32-битную операционную систему соответственно. А на компьютер с 64-битным процессором можно установить как 32-разрядную систему, так и 64-разрядную. Ну и вообще любые 64-разрядные системы в принципе. Просто у многих стоит windows, поэтому я ею и оперирую в статье.
Только вот 32-битные системы скажем так «видят» только 4 гигабайта оперативной памяти, даже меньше – 3.5 гигабайт. 64-битные системы видят намного больше до 192 гигабайт. Все зависит от аппаратных возможностей самой windows. Если кто-то подумает, что это вообще такое? То можете не думать. Более простой вариант пойти и посмотреть минимальные системные требования от железа, которые требует дистрибутив системы.
Как вы поняли отличие 32-разрядной от 64-разрядной системы в том, что вторая обрабатывает больше ОЗУ. Визуального же отличия в официальных сборках вы не найдете.
Есть еще одно отличие, которое заключается в поддержке программ. Сейчас в интернете можно найти программы, которые написаны только для 64-битной системы. Так вот 64-битные программы не будут работать на 32-битных windows. А вот если система 64-разрядная, то на ней будут работать как 64, так и 32-битные программы. В 64-битной системе, есть подсистема, и при запуске 32-битных программ они запускаются в режиме эмуляции.
Вот к примеру программа adobe premiere. Предназначена для обработки видео, а для работы с видео, как мы знаем, необходимо больше оперативной памяти (ОЗУ). Поэтому программа выпущена только для 64-разрядных систем! Выпускать ее для 32-битных систем компании adobe смысла не имеет. Да, программа бы работала, но от нехватки оперативки во время непосредственной работы не по-детски тормозила бы. В общем, компания adobe сочла использование данной программы на 32-битных системах не рациональным. А теперь давайте перейдем к определению разрядности систем.
Какая разрядность лучше
Из всего вышеописанного можно сделать вывод, что если вы выбираете между одним и двумя ядрами, то предпочтительнее второй вариант, так как большинство современных программ и игр требуют 64 бита. Не исключено, что в будущем от 32-битной системы полностью откажутся, так как её мощности мало на что хватает.
Зачем использовать 64-разрядную операционную систему
Использование 64-разрядной операционной системы предоставляет пользователю некоторые преимущества:
- Прирост производительности в 64-битных приложениях. Однако нужно понимать, что 64-битных приложений очень мало, а возможный прирост производительности очень небольшой.
- Использование 64-разрядной операционной системы позволяет использовать более 3 Гигабайт оперативной памяти. Поэтому если на вашем компьютере установлено 4 и больше гигабайт оперативной памяти, то вам обязательно нужно устанавливать 64-разрядную версию Windows.
При этом, на 64-разрядной операционной системе отлично работают все 32-битные приложения. Единственное исключение 32-драйверы. Если для ваших комплектующих нет 64-разрядных драйверов, то вы не сможете перейти на использование 64-разрядной операционной системы.
Что значит x64 и x86 в чем разница
Выясним в чем разница между 32-х и 64-х разрядной Windows
За и против
Давайте-ка еще раз пройдемся по всем пунктикам и выделим все плюсы и минусы обеих версий Windows.
x64 является более производительной, если у вас установлен многоядерный процессор или сразу несколько процессоров. В остальных случаев каких-то заметных улучшений вы не обнаружите.
64-битная Windows позволяет работать более чем с 3 Гб оперативной памяти. Учитывая то, что даже обычный браузер типа Mozilla Firefox может легко «скушать» 1 Гб памяти, это огромный плюс.
Некоторые программы и приложения способны работать исключительно в x32-системах и не поддерживают x64.
Производители до сих пор не выпустили 64-разрядные версии драйверов для некоторых своих комплектующих, что может стать самой настоящей проблемой.
Плюсы и минусы перехода на 64 разрядную Windows
Разрядность системы 64 или 86 как узнать
Во многих операционных системах разрядность 32 отображается как 86. Это связано с техническими наименованиями деталей персонального компьютера. В любом случае, разрядность 64 бит на любом языке отображается одинаково, поэтому запутаться будет сложно.
Как правило, если операционная система имеет невысокую разрядность, то для её запуска потребуется не более трёх гигабайт «оперативки». Ось, разрядность которой выше, может работать с объёмом до 32 гигабайт.
Операционные системы Windows 7 и более поздние версии чаще всего имеют разрядность 64 бит.
Получить информацию об этом параметре ноутбука или персонального компьютера можно при помощи команд системы. Есть несколько вариантов поиска данной информации.
Разрядность процессора ПК
На примере десятой версии Windows:

Многие владельцы ноутбуков и персональных компьютеров считают, что разрядность системы – это такой показатель, который легко подвергается изменению. На самом деле, это не так.
Узнаем разрядность процессора
Без полноценного форматирования жёсткого диска и очистки системы сделать это не получится. Чтобы изменить разрядность, придётся переустановить ось. А настройки новой разрядности указать при очередной установке операционной системы.
Прежде чем сделать это, необходимо получить более точную информацию об объёме оперативной памяти в ноутбуке. Напомню, что в противном случае компьютер будет работать с ошибками. Так же знать разрядность необходимо всем, кто часто устанавливает новое программное обеспечение: если не разобраться с характеристиками, то приложение попросту не установится. Практически во всех современных компьютерах разрядность системы – 64 бит.
При установке любых драйверов, а также многих программ, нужно знать разрядность своей операционной системы. Это нужно для того, чтобы установить оптимальную версию ПО для Вашей Windows 7/8/10. Как правило, если есть разные версии программы или драйвера, то перед их скачиванием предлагается выбрать: 32-х или 64-х битную версию.Если ничего выбирать не нужно, то значит это 32-х битная программа и работать она будет на любой системе.
32-х битные Windows содержат в названии пометку x86
или x32
, а 64-х битные – x64
. Код x86 не имеет ничего общего с 86 битами, просто так повелось ещё с первых версий Windows, которые работали на компьютерах с x86-совместимой платформой (386, 486, 586 кто помнит:))
В любой версии Windows разрядность можно посмотреть в окне свойств системы. Я покажу как оптимальнее всего туда войти.
What is 32 Bit Windows 7?
32 Bit Windows 7 is the amount or limit of the binary processors in a CPU architecture. A 32 Bit capable processor is needed in a computer to install it. It was a popular choice of architecture for a long period of time until 64 Bit Windows came.
The system provides 4096MB or, to be more accurate, 4GB of RAM. More than 8 or 16 Bit Windows but less than RAM offered by 64 Bit Windows 7.
An advantage that 32 Bit Windows 7 has is that many software and earlier launched systems can be processed on this platform.
Many people are still using 32 Bit Windows 7, but as they are becoming aware of the traits of 64 Bit Windows 7, they are upgrading their current Windows to the 64 Bit one.
To do so, they need to reformat their hard disk and then install their wanted version and, lastly, if they want to reinstall the earlier applications.
Поддержка новых ОС для старых процессоров
Если у вас есть старенький компьютер на базе процессора Intel Pentium 4 и вы захотите перейти на новую ОС Windows 8 или 10, то у вас возникнут проблемы. Новые операционные системы от компании Microsoft не поддерживают древние процессоры. На этих компьютерах все еще стабильно работает Windows XP, но использовать эту ОС в наше время уже небезопасно. XP уже давно не получает обновлений и новый софт уже не поддерживает эту операционную систему.
Использование XP с доступом в Интернет довольно плохая затея, так как эта ОС является рассадником для различных вредоносных программ и вирусов. Единственным вариантом является использование Linux ОС, которые нетребовательны к ресурсам компьютера.
Одной из таких ОС является Lubuntu. ОС Lubuntu создана на базе Ubuntu, поэтому постоянно обновляется и имеет хорошую поддержку. Скачать образ Lubuntu для записи на диск можно на ее официальном сайте http://lubuntu.net. После записи на диск Lubuntu вы сможете смело стартовать с него. Lubuntu можно не устанавливать на ПК и запустить ее можно прямо с диска.

Это нужно для того, чтобы вы проверили функционал ОС, а также проверили Lubuntu на совместимость с вашим ЦПУ. Lubuntu, как и Windows распространяется в 32-х и 64-х разрядных версиях. Установив Lubuntu на свой старый ПК, вы продлите его жизненный цикл и лучше обезопасите себя от интернет угроз.
Различия между x32 и x64
Хотелось бы поведать более подробно рассказать о различиях между разрядностью.
Пожалуй, главное отличие заключается в том, что версия Windows x32 способна поддерживать не более 3 Гб оперативной памяти, в то время как версия x64 способна работать сразу с 32 Гб. Кроме того, x32 способна запускать только 32-битные программы, под которые будет выделено не более 3 Гб памяти, а оставшиеся Гб будут просто не использованы ею. x64 может легко работать с 32-битными программами, выделяя для них более 3 Гб. Для 64-быитных приложений может задействоваться вся , используемая в компьютере.
Следующее различие не менее важное: x64 поддерживает несколько ядер и процессоров одновременно. Поэтому если у вас установлен, скажем, четырехъядерный процессор, то лучше установить именно такую версию Windows, поскольку она будет работать намного более быстрее
В целом, это и есть все отличия, которые могут быть вам интересны.
Как перейти с 32 бит на 64 битную Windows
Для перехода на 64 разрядную систему есть только один вариант: чистая переустановка Windows с потерей данных на системном диске. Порядок действий следующий:
- Скачайте на компьютер операционную систему Windows, 64 битной разрядности. Прочитайте здесь, откуда можно скачать оригинальный образ Windows 10, Windows 8.1, Windows 7.
- Создайте загрузочную флешку или запишите образ системы на DVD диск.
- Включите компьютер, перед загрузкой системы, войдите в BIOS (UEFI), выберите для загрузки загрузочный носитель с Windows.
- Установите операционную систему на компьютер.
- После завершения установки системы, установите необходимые драйвера.
Новая версия Windows должна соответствовать редакции, установленной на компьютере, например, с Windows 10 Home x86 можно перейти на Windows 10 Home x64.
Для создания загрузочной флешки используйте программы: Rufus, Media Creation Tool, WinSetupFromUSB и т. д.
Как войти в BIOS (UEFI) на вашем устройстве, узнайте в интернете, по имени производителя ноутбука или по модели материнской платы для настольного ПК.
Для получения более подробной информации, перейдите по ссылкам на статьи, в которых подробно описан процесс установки соответствующих версий Windows: Windows 10, Windows 8.1, Windows 7.
Во время установки операционной системы обратите внимание на два момента:
- В одном из окон установки необходимо выбрать подходящую редакцию Windows подходящей разрядности (сейчас распространены мультиобразы Windows, включающие в одном образе системы разные редакции, разной разрядности).
- В окне «Выбор типа установки» следует выбрать «Выборочная: только установка Windows (для опытных пользователей)» в Windows 10 или в Windows 8.1, или «Полная установка (дополнительные параметры) в Windows 7.
После завершения установки, на компьютере появится Windows 10 64-bit.
Как узнать разрядность Windows?
Ну а напоследок я расскажу вам о том, как узнать, какая именно версия «операционки» установлена на вашем компьютере.
Для Windows 7 необходимо навести мышку на значок «Компьютер», нажать правую кнопку и выбрать пункт «Свойства». В открывшемся окне надо найти строчку «Тип системы», где будет указана разрядность.
В случае с XP нужно проделать ту же самую процедуру, только есть один нюанс: если в пункте «Система» указано слово 64-Bit, то у вас 64-разрядная «Виндовс». Если такого слова нет, значит, 32-битная.
Разрядность системы 64 или 86 как узнать?
Прежде чем поставить перед своим ноутбуком ряд задач по производительности, стоит свериться с его техническими характеристиками, а так же показателями операционной системы.
Установка новых программ будет невозможна, если пользователь не может определить разрядность своей системы и не понимает взаимосвязь этого показателя с конфигурацией «железа».
Говоря простым языком, в этом параметре отображается способность процессора работать с тем или иным объёмом оперативной памяти, установленной в ноутбуке. Чем выше разрядность, тем более мощный требуется для корректной работы машины.
Зачастую рядовой пользователь не видит связи между этими техническими характеристиками, и при попытке переустановить операционную систему на ноутбуке сталкивается с проблемой того, что она просто не запускается или сильно «тормозит».
Это связано с тем, что мощности процессора не хватает на обслуживание всего объёма оперативной памяти, а значит, у устройства просто нет ресурсов для корректной работы.
Main Differences Between 32 Bit and 64 Bit Windows 7
- The 32 Bit Windows 7 has less amount of space in comparison to 64 Bit Windows 7 since it has an advanced technology than the former one.
- The 64 Bit Windows 7 is more secure than the 32 Bit Windows 7 as it has additional protection against different computer viruses.
- The speed of 32 Bit Windows 7 is less than the speed of 64 Bit Windows 7. The reason behind it is that 64 Bit Windows 7 uses less memory than the computer.
- With more features offered by the 64 Bit Windows 7, it is overall a more efficient choice of option in comparison to the 32 Bit Windows 7.
- It is seen that while switching between different programs or applications, 64 Bit Windows 7 is better in opposition to 32 Bit Windows 7 as the former is more responsive.
References
- https://ieeexplore.ieee.org/abstract/document/7435745
Home – Software – 32 Bit vs 64 Bit Windows 7: Difference and Comparison
Last Updated : 13 July, 2023
One request?
I’ve put so much effort writing this blog post to provide value to you. It’ll be very helpful for me, if you consider sharing it on social media or with your friends/family. SHARING IS ️
Нужна ли мне 64-битная Windows?
Для большинства людей 64-битная Windows является сегодняшним стандартом, и вы должны использовать ее, чтобы использовать преимущества функций безопасности, повышения производительности и увеличения объема оперативной памяти. Единственные причины, по которым вы хотели бы остаться с 32-битной Windows, это:
- Ваш компьютер имеет 32-битный процессор . Поскольку вы должны купить новый компьютер для установки 64-битной Windows, следуйте тому, что у вас есть сейчас. Убедитесь, что вы купили машину x64 для вашего следующего компьютера.
- Используйте старое программное обеспечение или устройства
Надеемся, что вы не будете работать с программным обеспечением десятилетия назад, но если вы это сделаете, вам, вероятно, следует отложить обновление 64-разрядной версии до Windows. В любом случае, рассмотрите возможность обновления этих инструментов, чтобы вы могли модернизировать свою систему.
. Поскольку 32-разрядная версия Windows широко использовалась в течение многих лет, на старых устройствах предлагались только 32-разрядные драйверы. Если вашему принтеру 20 лет, он, вероятно, не будет работать на 64-битной Windows.
Если у вас возникают проблемы с установкой приложений после обновления до 64-разрядной версии Windows, выясните, что делать, если программное обеспечение Windows не установлено .
Прочитайте статью полностью: Как выбрать между 32 и 64-битными операционными системами Windows
Выводы
На завершение небольшое видео про отличия 64 битных процессоров от 32 битных, в видео акцент сделан на мобильные процессоры, но технология та же:
https://youtube.com/watch?v=pfngjiLpJ9k%3Ffeature%3Doembed
Не все знают чем отличается 32 бита от 64 битной версии Windows и на что это может повлиять. Основная проблема в том, что установив изначально 32 битную версию Windows нельзя её просто обновить до Windows 64 битной.
Довольно часто пользователям при покупке компьютера или ноутбука без предустановленных на них операционных систем приходится инсталлировать Windows самостоятельно. Но иногда совершенно непонятно, какую разрядность выбрать для будущей системы. Для того чтобы ваш терминал работал во всю мощь, необходимо четко понимать, в чем отличие 32-битной системы от 64-битной. Для выяснения всех тонкостей функционирования ОС с различной архитектурой придется сделать небольшой экскурс в историю, а также остановиться на некоторых важных аспектах, касающихся не только программной части, но и аппаратных составляющих.








Но какую же систему выбрать для себя? Многие, думается, уже нашли ответ на этот вопрос, когда узнали чем отличается 32 бита от 64 битной версии Windows. Конечно, 64-битные системы и в плане аппаратной части, и в отношении программной среды обладают куда большей производительностью и скрытыми потенциальными возможностями. Если вы в дальнейшем планируете производить апгрейд «железа» (замену оборудования на более новое), естественно, лучше установить и соответствующую модификацию Windows (или любую другую ОС) с разрядностью х64. Но при наличии относительно слабенькой конфигурации, в которой не предполагается использовать ресурсоемкие программные продукты, а работать вы будете только с офисными документами, хватит и ОС с архитектурой х86. Но если строить планы на будущее, нужно четко понимать, что сейчас наметилась тенденция к увеличению битности (пока планируется переход на структуры 128 бит), и 32-битные системы в ближайшем будущем могут просто морально устареть. Однако такой переход если и состоится, когда это может произойти, пока точно неизвестно. К тому же в самих 64-битных структурах еще есть достаточно мощный потенциал или, так сказать, запас прочности.

























