Какой тип сварки выбрать?
Ручная дуговая (ММА)
Наиболее простой тип сварки, который выполняется с помощью электрической дуги и металлического электрода с покрытием. Во время работы проволока электрода плавится, ложится слоем на свариваемые детали, превращаясь в шов. Качество шва в этом случае во многом зависит от «прямых рук» оператора. Данный тип лучше всего подходит для соединения стальных и чугунных конструкций, причем для грубой работы, например, для сварки закладных деталей под плиты перекрытия или изготовления металлического каркаса забора.
Одна из простых моделей — Wester MINI 160Т. Весит всего 3 кг, имеет удобный ремень для переноски, диапазон сварочных токов — 30-160 А.
Аргонно-дуговая (TIG)
В отличии от MMA, аргонно-дуговой тип сварки делает шов не из электрода, а из свариваемых деталей. Сам электрод выполнен из неплавящегося материала. А для того, чтобы шов не разрушался под воздействием кислорода, на него в процессе работы подается газ аргон. Благодаря такому процессу шов получается более ровным, чем при MMA.
Аргонно-дуговой тип сварки отлично подходит для соединения цветных металлов и нержавейки. Также в тех случаях, когда необходимо избежать наличия «горбов» на шве, например, когда нужно варить трубы отопления изнутри (сварка «в окно»), применяется инвертор с функцией TIG. Однако, аргонно-дуговая сварка не позволит приварить очень тонкие детали, например, трубы водостоков толщиной 0.5-0.8 мм.
Из недорогих моделей можем посоветовать Hitachi EW3500, которая входит во многие рейтинги сварочных инверторов 2019: ручной аппарат с возможностью работы с газом.
Полуавтоматическая (MIG/MAG)
Полуавтоматическая сварка – это стандартный выбор постоянных «шабашников». Если бы существовал рейтинг сварочных инверторов для дома среди сварщиков, в него бы непременно вошли полуавтоматы, поскольку они позволяют довольно быстро варить все типы металлов. Присадочным материалом в нем выступает проволока сечением от 0.8 до 2 мм. Чем толще проволока, тем толще элементы конструкции может варить инвертор. Для защиты шва от воздействия кислорода в данном случае применяются инертный (MIG) и активный (MAG) газ. Инертный газ применяется для работы с цветными металлами, а активный для варки стальных изделий. Стоит отметить, что полуавтоматы-инверторы дают идеально ровный шов и относительно высокую скорость работы. Например, аппарат Сварог REAL MIG 200 способен приварить две стальные пластины толщиной 3 мм швом, длиной в 5 см, всего за одну минуту.
Также полуавтоматические инверторы позволяют работать, как с проволокой, так и с электродами (ручная дуговая). Если вам необходимо часто варить разные типы металлов для своего дома и подработок, то модель с полуавтоматической сваркой ваш выбор.
Точечная (SPOT)
При данном типе сварки соединение материалов выполняется точечно (похоже на заклепочное соединение), что позволяет сваривать довольно тонкие изделия. Чаще всего точечная сварка применяется при ремонте автомобиля, например, варке кузова. Поэтому, если планируете самостоятельно варить и рихтовать свое авто, то без устройства с точечной сваркой вам не обойтись.
Преимущества сварочного инвертора
- Компактность и легкость. Сварочные инверторы значительно меньше и легче сварочных аппаратов традиционного типа. Благодаря этому, их можно легко переносить и использовать в местах с ограниченным пространством.
- Экономичность. Сварочные инверторы обладают высоким КПД и потребляют меньше электроэнергии по сравнению с обычными сварочными аппаратами. Это позволяет значительно снизить расходы на электроэнергию.
- Высокая степень контроля. Сварочные инверторы обеспечивают точную регулировку тока и других параметров параметров сварки. Это позволяет более точно управлять процессом сварки и получать более качественные результаты.
- Большой выбор режимов. У сварочных инверторов есть возможность выбора различных режимов сварки, что позволяет работать с разными материалами и толщинами.
- Универсальность. Сварочные инверторы могут работать как от сети переменного тока, так и от портативных источников питания, таких как генераторы. Это позволяет использовать сварочный инвертор даже в условиях отсутствия электричества.
- Меньшая вредность для здоровья. Сварочные инверторы обеспечивают более стабильный дуговой разряд, что уменьшает количество выбросов и искрения при сварке. Это значительно снижает вредное воздействие на организм сварщика.
В целом, сварочный инвертор является более современным и удобным решением по сравнению со сварочными аппаратами. Он обладает большими возможностями, лучшими характеристиками и позволяет получать более качественные результаты сварки.
Чем сварочный инвертор лучше трансформатора
Начнем с того, что такое инверторный сварочный аппарат. Это устройство для ручной или полуавтоматической сварки, работающее от сетевого напряжения. Есть аппараты, которые подключают к сети 220 В, есть на 380 В. Вне зависимости от количества фаз, сварочный ток (который идет на электрод) постоянный. Так что варить инверторным сварочным аппаратом легче — дуга стабильна и не скачет. Кроме того, есть такие опции как «антизалипание» и защита от перегрева. Но это не все его плюсы.
Сварочный инверторный аппарат намного меньше и легче трансформаторного
Это важно, особенно, если надо таскать его по участку. Еще одно преимущество — он не «садит» сеть, не «дает» скачков напряжения
В чем же дело, чем отличается инверторный аппарат от трансформаторного? Весь секрет в тройном преобразовании напряжения. Сначала переменное напряжение преобразуют в постоянное, а затем снова в переменное, но уже очень высокой частоты. Его затем на вторичном выпрямителе снова преобразуют в постоянный ток. Он и используется при сварке. Это и есть вкратце принцип работы сварочного инвертора.
Благодаря современной схемотехнике, качественные сварочные инверторы обладают высокой надежностью.
Как работает инверторный сварочный аппарат: блок-схема
Принципиальные схемы инверторных сварочников разных фирм отличаются, как отличается и элементная база. Но состоят все они из тех же блоков, так как принцип работы у всех одинаковый.
В первичном НЧ (низкочастотном) выпрямителе сетевое напряжение преобразуется в постоянное, которое подается на вход инвертора. Инвертор преобразует постоянное напряжение частотой 50 Гц в переменное напряжение высокой частоты (десятки кГц). Высокочастотный трансформатор понижает напряжение и увеличивает ток, который может превышать 250 А. Именно сила тока нужна при сварке. Вторичный выпрямитель преобразует переменное напряжение в постоянное, а дроссель завершает преобразование и на электрод уходит постоянный ток.

Блок-схема сварочного инверторного аппарата
Это общий принцип работы инверторного сварочного инвертора. Как видите, он называется так потому что инвертор — ключевой элемент схемы.
Большая часть инверторных сварочных аппаратов имеет еще контроллеры и устройства поддержания заданных параметров. Выполнены они обычно на базе процессоров, хотя есть и электромеханические модели.
Как выбрать сварочный инвертор
На российском рынке представлено множество вариаций сварочных инверторов. Применение инверторной технологии позволяет создавать компактные сварочные аппараты, которые легко транспортировать и удобно использовать. Например, инвертор «ФОРСАЖ-161», выпускаемый Государственным Рязанским приборным заводом (ГРПЗ), весит всего 4,3 кг, что дает возможность переносить его на плечевом ремне и даже производить сварку в таком положении.

Ручная дуговая сварка подходит для соединения различных металлов разной толщины. Применение такой сварки наиболее оправданно там, где нет необходимости делать швы большой длины. Это идеальный вариант для работ дома, на даче или сварки в небольшой мастерской. Впрочем, в линейке аппаратов ГРПЗ есть и профессиональные модели. Например, сварочный аппарат «ФОРСАЖ-200» сочетает в себе мобильность (масса 5,9 кг) с высокой производительностью и стабильным сварочным соединением.
Для работ, близких к промышленным масштабам, требуется оборудование с улучшенными параметрами и более широким набором возможностей. Рязанское предприятие Ростеха производит инвертор «ФОРСАЖ-315М», который адаптирован для применения в нефтегазовой отрасли, в строительно-монтажных организациях и на судостроительных предприятиях. Кроме электродуговой сварки, аппарат можно использовать и для аргонодуговой сварки, которая позволяет делать более прочные соединения. Эта модель уже прошла проверку в жестких условиях на нефтегазовых объектах и включена в реестр сварочного оборудования ПАО «Газпром».
Определяемся с мощностью?
Показатель потребляемой мощности напрямую влияет на размер выдаваемой токовой нагрузки и на количество использованной электроэнергии. Чем выше мощность, тем более высокий показатель токовой нагрузки способно выдать устройство и соответственно варить более толстый металл. Поэтому в данном контексте стоит определиться с токовой нагрузкой, а мощностью можно пренебречь, так как она будет пропорциональна токовому показателю.
Если же вы регулярно занимаетесь сваркой и для вас принципиален вопрос потребления электроэнергии, тогда необходимо рассчитать потребляемую мощность устройства
Предположим вы обратили внимание на модель Wester MIG-110i, которая имеет номинальную мощность 3,5 кВт и коэффициент продолжительности включения 60% (время повторного включения устройства после перегрева). Тогда потребляемая мощность и соответственно количество электроэнергии будут такими: 3.5 * 0.6 = 2.1 кВт
После этого умножаете потребляемую мощность на стоимость электроэнергии в вашем доме или гараже и получаете сумму, которую будете платить за постоянное использование агрегата.
Чем отличается инвертор от сварочного аппарата, и какие характеристики важны?
Говоря об отличиях инвертора и сварочного аппарата необходимо выделить несколько их характеристик.
- Объем и масса сварочного трансформатора значительно больше, нежели у инвертора.В промышленных конструкциях их масса иногда достигает и 100 кг.
- Сварочные инверторы отличаются от трансформаторов и принципом действия.Первичный выпрямитель изменяет переменный ток в регулярный, после чего опять переводит его в переменный с высокой частотой и снова делает оборот уже на вторичном выпрямителе. В трансформаторной сварке ток меняется благодаря изменению в положении магнитных проводов, иными словами от положения сердечника, снижающего оборудование либо включает в цепь различное количество витков.
- У инверторов есть устойчивая дуга, что дает стабильный сварочный ток, воздействующий на качество шва.
- Инвертор отличается конструкцией.У него конструкция более трудоёмкая, зачастую имеет дополнительные функции, такие как: изменение значения тока, чтобы улучшить поджигание сварочной дуги либо усиление тока, чтобы ускорить работу плавки и не дать объекту слипнуться – функция называется форсированием дуги, либо уменьшение силы тока, чтоб увеличить время отрыва электрода и дополнительной защиты от перегрева.
- Отличие также заключается в процессе обучения в работе с трансформатором и инвертором.С трансформатором работать труднее, но поработав с ним, инвертор трудностей не составит.
- Сварочные аппараты имеют обширный диапазон при перемене тока.
- Инверторный сварочный аппарат отличается от обычного способностью применять электроды, необходимые в любом типе тока.
- При инверторе действует регулярный ток, а сварочный аппарат применяет переменный ток, имеющий 50 Гц частоты.
- Самая большая мощность из всех оборудований для сварки у инвертора, однако, у трансформаторов большой КПД.
- Одним из главных отличий инверторного и трансформаторного оборудования является значение коэффициента прерывистой функциональности.В последнем случае показатель не важен, но инвертор нуждается в периодическом охлаждении, чтобы не перегреться и дальше исправно выполнять своё предназначение.
На сегодня рынок обладает обширным ассортиментом различных сварочных оборудований от разнообразных изготовителей. Сварочный трансформатор рекомендуется выбирать из поставленных целей и главного предназначения, для которого его приобретают.
Не всем понятно, в чём разница между инвертором и аппаратом для сварки. Разных характеристик у них предостаточно, если более подробно изучить каждую конструкцию, но обычному человеку они, скорее всего, покажутся идентичными.
Людям, применяющим сварку в различных ситуациях и которым важно качество шва, сварочное трансформаторное оборудование окажется лучшим вариантом. Когда сваривать необходимо в большом количестве, используя высокую мощность, то трансформатор станет более выгодным вариантом, поскольку перегрев ему не грозит
В этом и заключается основная отличающаяся черта инвертора от сварочного аппарата
Когда сваривать необходимо в большом количестве, используя высокую мощность, то трансформатор станет более выгодным вариантом, поскольку перегрев ему не грозит. В этом и заключается основная отличающаяся черта инвертора от сварочного аппарата.
Источник
Процесс сварки
Отличие инвертора от сварочного аппарата в процессе сварки отличаются следующим образом. Сварочный трансформатор обеспечивает недостаточно стабильную электрическую дугу. При небольших колебаниях в сети происходит изменение параметров сварочного тока. Инверторы от такого не страдают, так как они могут поддерживать стабильность при помощи различных встроенных схем, что облегчает работу сварщиков. Это же помогает избежать разбрызгивания металла во время сварки.
Инвертор является более технологически совершенным и обладает точной плавной регулировкой параметров со шкалой. Сварочный трансформатор обладает приблизительными настройками и не имеет точной шкалы. Современные инверторы, даже в своих бюджетных проявлениях, обладают такими функциями как «Горячий старт», «Антизалипание», а также «Форсаж сварочной дуги». Инвертор менее энергозатратный и может подключаться к обыкновенной розетке, в том числе и к автономным источникам питания
Размеры и вес
Еще одним заметным фактором, чем отличается инверторный сварочный аппарат от обычного, является его вес. Инвертор занимает меньший объем, при одинаковой с трансформатором мощности, а также меньше весит. Это стало доступно благодаря тому, что здесь повысилась частота напряжения. Согласно простым расчетам, если повысить рабочую частоту оборудования в 1000 раз, то размеры снизятся примерной в 10 раз. Некоторые модели обладают трансформатором, размер которого можно сравнить с сигаретной пачкой. Благодаря этому компактные варианты, использующиеся для сварки на высоте. Для постоянных переносок техника выпускается именно инверторного типа. Большую часть полезного объема здесь занимает радиатор. Многие современные модели весят менее 4 килограмм, тогда как трансформаторы остаются неподъемными для высотных работ.

Сварочный инвертор и сварочный трансформатор
Финансовая сторона
Очень важным пунктом, чем отличаются сварочные аппараты друг от друга, является стоимость изделия. Трансформаторы, как правило, имеют более низкую стоимость, чем инверторы. Разница составляет, примерно, в два раза, в зависимости от модели и мощности. Это же касается и ремонта техники, так как детали для них найти намного легче, а заменить не составит большого труда, не говоря уже о себестоимости и взаимозаменяемости. Но если рассматривать все в практическом плане применения на различных заводах, то затраты на стоимость оборудования составляют только 2% от общих затрат на сварочный отдел, куда входит зарплата рабочих, расход электроэнергии, расходных материалов и прочие данные. Таким образом, стоимость имеет значение лишь для частной сферы. Ведь с учетом более низкой потребляемости энергии инвертором, он оставляет преимущество трансформатора в цене не таким уж и существенным.
Вывод
Для тех людей, которые заботятся о качестве шва и активно применяют сварку в различных ситуациях, инвертор является очевидным выбором. В тех случаях, когда нужно сваривать много и при больших мощностях, трансформатор может стать более удобным выбором, так как ему не сильно страшны перегревы.
Выбор инвертора на основе его характеристик
Рынок сварочных инверторов за последние годы весьма разнообразил ассортимент. Много фирм и стран производят эти агрегаты, что доказывает их востребованность и практичность
Поэтому важно узнать о них больше, прежде чем совершить покупку. Ведь рынок этих агрегатов весьма разнообразен: разные модели, производители, цены
Помимо этого, они имеют разное назначение. Только узнав подробнее об этих аппаратах, можно сделать правильный выбор. Есть несколько видов инверторной сварки:
- MMA. Дуговая ручная сварка с использованием электродов.
- MIG или MAG. Полуавтоматические инверторы. Вместо электродов, используется проволока. Сварка металлов происходит в газовой среде. Необходим баллон с углекислым газом.
- TIG. Используются вольфрамовые электроды с применением аргона. Широко используется в промышленности.
- CUT. Этот тип инверторов для плазменной резки металлов.
Поэтому перед тем как выбрать сварочный агрегат, полезные советы очень пригодятся. Большинство опытных сварщиков рекомендует ознакомиться с техническими параметрами инверторов. Отличным выбором для большинства будут инверторы типа ММА. Они делятся на два типа: бытовые и профессиональные. Хотя стоит отметить, что эта градация весьма условная.
При выборе бытовых аппаратов обратите внимание на тип питания. Есть инверторы, питающиеся от сети на 220 В и 380 В (этих аппаратов не так много, ввиду того, что не у всех есть трехфазное питание)
Обычно в селах или на дачах редко бывает напряжение в 220 В. Тем инверторы и хороши, что не так прихотливы по этому параметру, и легко могут работать даже при низком напряжении. Диапазон работы от 150 до 245 В.
Следующим важным пунктом является мощность: оптимальным выбором для домашнего пользования 160−200 ампер. Данной мощности вполне хватает варить листы толщиной чуть менее 10 мм. Для домашнего хозяйства более чем достаточно.
Продолжительность работы. Не менее важный показатель. Расчет ведется на 10 мин и обычно он указывается в % соотношении. Например: Продолжительность работы 60%. Это означает, что аппарат на максимальной мощности будет работать 6 минут из 10. Эта система не допускает перегрева сварочного аппарата.
Данные знания помогут правильно выбрать определиться в решении вопроса, как выбрать сварочный инвертор. Полезный совет: не забывайте, что это сложный инструмент и с ним нужно обращаться бережно. Хранить лучше всего дома, где нет резкого перепада температур. Это может вызвать образование конденсата, что, в свою очередь, приведет к короткому замыканию на электронных элементах. Не забывайте периодически очищать внутреннее содержимое от пыли и грязи (как компьютер или ноутбук нужно периодически очищать охлаждающий вентилятор). Соблюдение безопасности и правил эксплуатации позволят любому инвертору прослужить долго и принести немало пользы.
Дилемма выбора
Для решения вопроса: инвертор или трансформатор что лучше — надо подробно рассмотреть особенности работы каждого агрегата. Много лет именно трансформаторное оборудование считалось идеальным для прочного соединения металлических конструкций и деталей, оно использовалось для резки металла, если мощности газового резака было недостаточно.
Конструкция аналогичного оборудования не отличается сложностью: две обмотки, на одну из которых поступает переменный ток от сети. Агрегаты выпускались с подключением к трехфазной сети, их разделяют на большие и малые, но оба варианта отличаются большой массой. Для исполнителя такое оборудование безопасно, т. к. напряжение на холостом ходу не поднимается выше 48 В.
Трансформаторный аппарат применяется для сварки углеродистых сталей, изделий из чугуна и даже алюминия. Малые агрегаты используют ступенчатое переключение, а в крупных аппаратах регулирование происходит за счет сближения или разведения обмоток на определённое расстояние.
Инверторы — это аппараты с электронной начинкой, с помощью которой переменный ток преобразуется в постоянный и наоборот. Аналогичное
оборудование намного компактнее по габаритам и весу, поэтому использовать можно в любом месте, удобно устроив изящный корпус на плечевом ремне. Такие малые размеры достигнуты за счет применения нанотехнологий. Вот в принципе и всё, чем отличается трансформаторный сварочный аппарат от инвертора.
Важно! Не каждый домашний мастер сможет выделить средства из домашнего бюджета на приобретение инвертора, т. к
аналогичное оборудование окупается только при частом использовании.
Отличия между ними
Для наглядности и решения вопроса, чем инвертор отличается от трансформатора, приведём таблицу основных параметров этих агрегатов.
| Характеристика | Трансформаторный аппарат | Инвертор |
| Параметры напряжения | 220—380 В ±5—10% | 220—380V +15%, -30% |
| Защита | отключение при КРЗ | переход на холостой ход: при КРЗ, перегреве, залипании электрода |
| Параметры тока/регулировка | переменный/грубая | переменный и постоянный/плавная |
| Дополнительные функции | нет в наличии | · регулировка силы тока по параметрам сварки; · легкая активация дуги; · Сила дуги; · отключение изделия при прилипании электрода. |
| Вес аппарата | внушительный | малый |
| Необходимая квалификация исполнителя | без опыта выполнения работ | высокая |
| Мобильность | низкая | высокая |
| КПД | не более 50% | высокий |
| Цена ремонта | низкая | очень высокая |
| КП (коэффициент прерывистости) | отсутствует | при максимальной силе тока |
| Величина силы тока | нет ограничений | ограничения по КП |
Вывод такой: трансформатором легче пользоваться начинающим сварщикам для приобретения опыта, а затем уже переходить на инвертор.
Ю. И. Алексеев, образование: ПТУ, специальность: сварщик 6 разряда, опыт работы: с 1998 года: Выбор сварочного оборудования во многом зависит от бюджета организации, но рачительный хозяйственник всегда найдет средства для закупки высокопроизводительного аппарата, чтобы повысить качество работ».
Устройство сварочного инвертора: описание работы и назначение блоков на базе схемы РЕСАНТА САИ 140
У каждого производителя принципиальные схемы инверторных сварочных аппаратов разные. Мало того, даже разные линейки одного и того же производителя могут существенно отличаться. Но устройство сварочного инвертора имеет общие черты. Блоки те же. Просто собраны смогут быть по-разному. Это входной выпрямитель на базе мощного диодного моста и сглаживающих конденсаторов, инвертор — на ключевых транзисторах (тип IGBT или MOSFET) и выходной выпрямитель на базе высокочастотного понижающего трансформатора и диодного моста с выходным конденсаторным фильтром.
Принципиальная схема инверторного сварочного аппарата РЕСАНТА САИ 140
Далее рассмотрим, как работает сварочный аппарат, основываясь на схеме инверторного сварочного аппарата РЕСАНТА САИ 140. Он не лучше и не хуже остальных, просто есть его схемы.
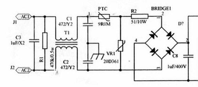
Первичный выпрямитель и конденсаторный фильтр
Задача первичного выпрямителя — . В реалии он получается не совсем постоянным, а с некоторой пульсацией, но это уже явно не синусоида. Реализуется это обычным диодным мостом, который «переворачивает» нижнюю полуволну синусоиды.

Как работает сварочный инвертор: первая ступень преобразования напряжения в Ресанта САИ 140
Сетевое напряжение через входную стабилизирующую группу попадает на конденсаторы С1 и С2. Основная задача — снятие статического напряжения на землю. Именно поэтому включать инверторную сварку крайне желательно в розетку с действующим заземлением, а не просто с имеющимся контактом.
Далее, диодный мост «переворачивает» нижнюю полуволну. На его выходе получается пульсирующее напряжение. Для сглаживания пульсаций ставят конденсаторы (в приведенной схеме это конденсатор С8 ёмкостью 1 микрофарад на напряжение 400 В ). На их выходе напряжение уже постоянное. Конденсаторы стоят с солидным запасом по напряжению — 400 Вольт и выше, так как на выходе диодного моста напряжение уже больше чем сетевое — порядка 320-350 В. А если учесть еще возможные скачки… вот и ставят с запасом — на 400 В.
И конденсаторы, и диоды при работе сильно греются. Для лучшего отвода тепла их монтируют на алюминиевые радиаторы. Часто еще делают дополнительный обдув — ставят вентилятор. Если вы хотите, чтобы сварочный аппарат прослужил долго, следите за тем, чтобы кулер был в рабочем состоянии.
Инвертор
Блок инвертора преобразует постоянное выпрямленное напряжение низкой частоты в переменное напряжение высокой частоты. Реализуется обычно на ключевых транзисторах, которые открываются и закрываются с большой частотой. Именно они формируют переменное напряжение с частотой в десятки килогерц. Управляет их переключением контроллер.

Силовые транзисторы G30N60, при помощи которых преобразуется постоянный ток в высокочастотный переменный
На выходе инвертора получаем не синусоиду, а практически прямоугольные импульсы. Но для дальнейшего выпрямления это не проблема. Зато частота высокая, что значит, что вторичный выпрямитель можно сделать на небольшом по размеру трансформаторе.
Выпрямление и стабилизация
Полученное высокочастотное напряжение подается на высокочастотный трансформатор. Напряжение на нем понижается, ток увеличивается. Через его первичную обмотку протекает высокое напряжение небольшой силы тока, а со вторичной снимается более низкое напряжение, но сила тока уже порядка 150-220 ампер — в зависимости от мощности и класса аппарата.

Выходное преобразование напряжения перед подачей на электрод
Для получения постоянного напряжения на выходе трансформатора стоит диодный мост. Он выдает уже практически постоянное напряжение, которое «доглаживается» выходными конденсаторами и идет на сварочный электрод. Диоды на выходном мосту стоят особые — с высокой скоростью срабатывания (не более 40-55 наносекунд). Они должны сглаживать напряжение частотой в десятки килогерц, так что скорость срабатывания должна быть очень высокой. Если в процессе ремонта возникла необходимость их замены, то надо подбирать именно с высоким быстродействием. Иначе работать аппарат не будет.
Остальные блоки на схеме — это как раз управление, «дополнительные опции» типа защит от перегрева и залипания электрода.
Где применяется?

Трансформаторные агрегаты
Плюсы:
- простая конструкция;
- надежная эксплуатация, недорогой ремонт;
- невысокая цена;
- не боится перегрева, а также минусовых температур при работе на открытых площадках;
- в конструкции отсутствуют детали, которые выйдут из строя при механическом повреждении.
Минусы:
- негативно относится к перепадам напряжения;
- грубая регулировка параметров;
- крупные размеры, тяжелый вес;
- требуется трехфазная линия;
- большое потребление электроэнергии.
Трансформаторы имеют одинаковое количество позитива и негатива.
Инверторные аппараты
Положительные качества инверторов:
- компактные размеры и легкий вес;
- много функций, которые улучшают качество сварки;
- точная шкала настроек;
- малое потребление электричества;
- стабильность дуги при перепадах напряжения;
- подключение к любой электрической сети.
Недостатки:
- боится перегрева;
- нужны перерывы в работе;
- чувствительность к ударным нагрузкам;
- высокая стоимость.
Инверторные аппараты имеют существенные плюсы и незначительные негативные свойства.
Дачные работы

- Установка каркасов для парников.
- Разветвление труб для организации качественного полива;
- Ремонт инвентаря, ворот и ограждения.
- Если имеется гараж, то и там требуются сварочные работы.
Раньше все работы выполнялись трансформаторами, но в частном владении они были не у каждого дачника. С появлением инверторов выполнять такие виды работ стало намного легче и проще — каждый желающий, даже не имея опыта, сможет отремонтировать старую или сварить новую конструкцию.
Домашнее использование
В своем доме, особенно когда он находится в пригороде, для сварщика всегда найдется работа, здесь лучше применить инвертор, так как внешний вид шовных соединений имеет приоритет.
Мужской клуб
Гаражные кооперативы часто называют клубом по интересам: стоит пойти туда на несколько минут, например, чтобы принести консервацию или картофель, а пропасть до вечера, потому что для мужчины всегда найдется срочная работа. Немаловажным фактором является наличие инвертора, так как товарищей в кооперативе много, а всем требуется срочный мелкий или крупный ремонт. Если мастер разбирается в автотехнике, то в очередь к нему записываются за несколько дней.
Кузнечных дел мастера
Продолжатели знаменитого Гефеста часто работают с крупными деталями, чтобы создать уникальную композицию, а кованые детали производятся из толстого, иногда витиевато закрученного металла, поэтому им больше подойдет мощный агрегат трансформаторного типа.
Монтаж кованых изделий
Когда мастер-кузнец выполняет работы с ажурными конструкциями, где использовался метод холодной ковки, то применяется только инвертор, чтобы не покоробить изделия при сборке их в единую композицию. Трансформатор в этом случае неуместен — нужно сохранить для зрителей художественную ценность, где шовные соединения будут едва заметны, да и только профессиональным знатокам.
Для автосервиса
На крупных СТО свободного пространства много, поэтому разные работы, например, по рихтовке или сварке полуавтоматом выполняются в разных цехах, а для частного предпринимателя идеалом будет многопрофильный инверторный аппарат, где на борту имеются такие режимы:
- сварка ручным методом с применением электродов (MMA);
- для кузовных работ подойдет полуавтомат MIG;
- мелкий ремонт выполнит функция TIG (аргонная сварка);
- контактные работы с одной стороны выполнит СПОТТЕР.
Такое изделие занимает мало место на полке для хранения, обладает высокой мобильностью и малым весом.
Производственные процессы
Все работы на производстве выполняются согласно технологическим требованиям, прописанным в ГОСТах, поэтому для тяжёлого машиностроения приемлемы трансформаторы, а для автомобилестроения и электроники нужны инверторные аппараты.
Стройка собственного дома
При обвязке фундамента для связки арматуры используют трансформатор, да и при прокладке подвода и отвода водоснабжения с трубами большого диаметра он справляется успешно и без проблем. Поэтому в таких случаях преимущество применения аналогичной техники очевидны.
Для профессиональных компаний и отдельных строителей
Инверторное оборудование обеспечивает, конечно же, отличное качество, так как компактно и мобильно, а подключение возможно на этаже, в квартире, а не на распределительном электрическом щитке, где присутствуют три фазы. Стоимость инвертора не будет резко выделяться по сравнению со сметой на строительство.
Что такое инвертор?
Необходимость сварочных работ возникает не только в промышленной деятельности, но также и дома, в бытовой сфере. Зачастую такая работа появляется у обладателей частных домов или дачи. Благодаря приобретению сварочного оборудования можно решить любую текущую проблему за короткое время.
Прежде, чем подбирать подходящую конструкцию домой, необходимо разобраться в его предназначении, функциях и немаловажных деталях использования.
Сварочный инвертор – приспособление, благодаря которому можно производить любые сварочные работы на больших производственных предприятиях либо для частного использования.
Достойный выбор должен зависеть не только от цены, возможностей, качества выполненной работы, но и с учетом технических характеристик оборудования, условий и специфических нюансов в процессе эксплуатации.
Электрическая схема сварочного инвертора.
Важные критерии, которые необходимо отметить при выборе и покупке сварочного инверторного оборудования, заключаются в следующем:
На фирме необходимо уточнить наличие печатных плат, подходящих под конкретную модель конструкции.
Они достаточно хрупкие, а ремонт весьма дорогой. Иными словами, если у специалиста их много, это свидетельствует о том, что механизм в дальнейшем, скорее всего, будет часто ломаться. В случае отсутствия запасных деталей и возможности их приобретения только под индивидуальный заказ, можно говорить о работоспособности и долгосрочности оборудования
Дополнительно рекомендуется уточнить стоимость ремонта и производство деталей.
Наличие встроенной вентиляции.
Процесс сварки отличается большим количеством пыли, поэтому очень важно, чтобы в конструкции был охлаждающий вентилятор с прямым назначением. Кроме этого он должен всасывать пыль
Большинство производителей встраивают туннельную вентиляцию. Благодаря данному внутреннему механизму обеспечивается дополнительная защита всех основных деталей от грязи и пыли, однако значительно повышается стоимость.
Должна быть установлена защита от резких перемен напряжения.
Большинство сварочных инверторов чувствительны к перепадам напряжения, из-за встроенных защитных механизмов, что начинают работать при скачке в 220 В.
Благодаря тому, что покупатель получит достаточно информации и сумеет разобраться в различиях инвертора и трансформатора, процесс и задача будут успешно выполнены без каких-либо трудностей.
Приобретенные знания помогут не только специалистам, но и новичкам, не разбирающихся в специфике инструмента. Уровень работоспособности зависит от выставленной температуры. Именно она влияет на качество функциональности.
К примеру, из-за высокой температуры – 40+, может запуститься работа дополнительных механизмов защиты. Однако такой показатель достаточно редкий на практике. С низкой температурой всё наоборот.
Почти в каждом современном оборудовании присутствуют конденсаторы, микроконтроллеры, тразисторы и т.п., обладающие индивидуальным диапазоном температуры.
В холодную погоду необходимо следить за тем, чтобы не возник конденсат. При нулевой температуре устройство может попросту не включиться, об этом будет свидетельствовать красная лампочка с показателем перегрузки.
Выбирая данное оборудование необходимо ознакомиться с паспортом, условиями эксплуатации, допустимой температуры, а также выяснить возможность ремонтных услуг, гарантии и наличия официального сайта и подробной инструкции к применению от производителя.





























