Что значит x64 и x86 в чем разница
32-разрядные и 64-разрядные версии Windows эти цифры означают архитектуру процессора, чем выше разрядность тем больше оперативной памяти может использовать Ваша ОС, иногда 32 обозначают как x86, то есть в любом случае x64 более современная архитектура так как имеет 64 битную разрядность, а x86 архитектура имеет всего 32 битную разрядность.
Как узнать какая у меня разрядность системы?
В свойствах компьютера или при помощи программы Securable (_https://www.grc.com/securable.htm), также с помощью нее можно узнать поддерживает ли ваш процессор 64 разрядную операционную систему.
Какая разница и что это дает?
Шестидесяти четырех битная система может увидеть и работать с большем объемом памяти, 32 она же уже x86 устаревшая архитектура процессора работает лишь с 3 гигабайтами, до нее была 8, 16 битные системы, все мы наверно помним 8 битную Денди (не с очень то красивой графикой) и 16 битную Sega mega drive (по красочней чем на денди графикой), ну а потом уже Sony Playstation 32, тогда еще появилась Nintendo 64 но особой популярностью, 64 разрядность не пользовалась, так как на тот момент не писались в таком масштабе программы и драйвера под нее. Но на сегодняшней момент все изменилось, и производители стали активно разрабатывать приложения и драйвера, под эту систему, а почему именно сейчас?, а не тогда когда появилась Windows XP 64 не пользующаяся особой популярностью по причине отсутствия приложений и поддержки драйверов различными устройствами, а все потому что не было необходимости для обычного пользователя, так как нам хватало и той оперативной памяти с которой могла работать 32 разрядная ОС, это максимальных 3 Gb.
Так что пришло время, поднялись требования программ к ресурсам системы. Не цифры разрядности дают прирост производительности, а объем оперативной памяти и как программа может этот объем использовать, та как сама по себе разрядность не дает скорости, если вы установили себе 64 ОС и установили программу поддерживающую эту разрядность, сам факт этого не даст значительного прироста, а вот работа программы с вашей ОП уже может значительно ускорить работу программы, как это происходит, все дело в том что программы до этого использовали в качестве буфера, на виртуальном жестком диске, и обращение к этому дампу значительно медленнее чем обращение к оперативной памяти, сейчас же идея приложения заключается в использование места под дамп именно в оперативной памяти компьютера, тем самым уменьшить время на затраты при обращении к нему.
Вот я надеюсь хоть как то смог мало мальски для неопытных людей разобрать что к чему в этих цифрах. Так что можно подвести вывод, если вы офисный сотрудник и у вас кроме офисных программ больше ничего не установлено то вам вообще все равно что использовать, но лучше 32, так как у вас будет не так много папок Programm files ))), объясню все дело в в том что если вы установите себе 64 битную ОС то при установке приложений 32 битных вы получите вторую папку Programm files (x86) так как все программы хранятся отдельно по разрядности. По этому для офиса или использования в домашних условиях для не продвинутых пользователей и не геймеров я бы рекомендовал 32.
Если вы уже ПРОюзер и Игроман то 64 система это для вас, так как на сегодняшний момент играм требуется уже больше оперативной памяти чем 3 Гб, да и профессиональные программы как фотошоп или видео редакторы уже могут использовать в своих целях большой объем оперативной памяти.
Теги: windows
комментариев 7 для записи 64 разрядная windows 7 или 32 бита, x64 и x86 в чем разница?
Особенности x64, xсистем, стоит ли переходит с 32-битной системы на 64?
Многие ошибочно полагают, что если на коробке написано (или в описании) «64» — значит система по определению лучше (ностальгия: вспомнились картриджи к Dendy, когда писали «999 игр в одном картридже», а по факту 5…).
Рассмотрим ниже основные особенности (я оформлю их в виде пунктов, а уж каждый для себя решит сам, стоит ли ему переходить на другую ОС Windows).
Обновление 2020 г.
Вообще, сейчас почти все современные ноутбуки и ПК идут как минимум с 8 ГБ ОЗУ. Поэтому, на сегодняшний день для большинства пользователей выбор-то очевиден…
А всё-таки, как быстро бежит время. Еще несколько лет назад 3-4 ГБ ОЗУ считалось самым топом, а теперь и 16-32 ГБ никого не удивляет…
В остальных случаях, гнаться за цифрой «64» (если у вас нет 4+ГБ ОЗУ) — нет вообще никакого смысла. Существенного плюса в производительности не получите (как бы не было обратного эффекта ).
Кстати, первые x64 Windows не отличались большой стабильностью, программы часто вылетали с ошибками, ОС уходила в «синие экраны». Сейчас, в общем-то, об этом можно забыть и не говорить…
На этой ноте статью завершаю…
Всем удачи!
Первая публикация:
Корректировка:
RSS (как читать Rss)
Другие записи:
- Почему изображение игры не помещается на экран монитора (невидно часть изображения, какое-то …
- Нельзя поменять настройки B&O Play Audio Control
- Черный экран при включении компьютера, ноутбука. Что делать?
- Браузер Google Chrome загружает процессор (ЦП) до 99-100%, всё виснет и тормозит…
- Как усилить звук с микрофона в Windows
- Как удалить драйвера: старые или лишние
- Как войти в UEFI (BIOS) из интерфейса Windows 8, 10 (без использования спец. клавиш F2, Del и др.)
- При прокрутке колесиком мышки страница прыгает (иногда перестает перемещаться вверх или вниз)
В этой статье рассказывается, как определить, работает ли на вашем компьютере 64-разрядное системное программное обеспечение на базе x86-x или 64-разрядной версии.
Что такое x64 и x86? Что такое разрядность операционной системы.
Многие пользователи, устанавливая на свой ПК Windows, нередко недоумевают: какую версию операционной системы выбрать x64 или x86? И вообще, что означают данные сокращения? С этими аббревиатурами вы можете столкнуться также при скачивании различных программ, которые тоже могут иметь по две версии – для x64 и x86. Если вы читаете эту статью, то, скорее всего, тоже пытаетесь разобраться, что к чему.
Первое, что нам необходимо понять – это существование различных типов процессоров с разной архитектурой. За последние 10 лет процессоры совершенствовались и развивались. Поначалу они позволяли работать с 16-битными программами и операционными системами (ОС), потом с 32-битными, а теперь уже с 64-битными. Компьютеры с поддержкой 16-битных программ вы уже вряд ли найдете, а последние новые ПК выпускаются практически все с новой архитектурой для 64-битных ОС.
Пионером в области разработки 64-битных процессоров была компания AMD. Именно по этой причине разработчики ПО обобщают такие процессоры, называя их amd64. Это не означает, что игра, в характеристиках которой указано amd64, не будет запускаться на 64-битных процессорах Intel. В данном случае происходит обычное обобщение, которое прочно вошло в практику.
Что касается сокращений x64 и x86, то они соответствуют как раз разной архитектуре – 64 и 32 соответственно. Применительно к операционным системам эти сокращения обозначают разрядность.
Как узнать, какой тип (разрядность) операционной системы имеется на вашем компьютере сейчас? Для этого наведите на значок «Компьютер» в Windows и кликните по нему правой кнопкой.
В контекстном меню выберите «Свойства». Перед вами откроется окно с характеристиками вашего компьютера и ОС. Вы увидите один из двух вариантов: 64-разрядная операционная система или 32-разрядная. Эта информация позволит вам понять, какую программу (x64 или x86) вам нужно ставить.
Особенностью 64-битных программ заключается в том, что они очень производительные и, с другой стороны, «прожорливы» до памяти. Поставив 64-битную операционную систему на слабенький ноутбук с двумя гигабайтами оперативной памяти и 32-битным процессором, вы совершите ошибку. Стоит также знать, что 32-разрядные системы и программы не могут использовать более 3 Гб оперативной памяти.
Если вы имеете ПК, оперативная память которого имеет 4 и более гигабайта, то можете смело ставить 64-разрядную Windows и, соответственно, 64-битные программы. Программам такого типа свойственно использовать по максимуму имеющиеся ресурсы на ПК.
Как видите, вопрос «что лучше: x86 или x64 ?» бессмыслен. Все решает конфигурация, которую имеет ваш компьютер.
Подытожим: x86 означает 32-разрядную операционную систему и 32-битный процессор, а x64 – 64-разрядную операционную систему и 64-битный процессор.
Comparison Table
| Parameters of Comparison | 32 Bit Windows 7 | 64 Bit Windows 7 |
|---|---|---|
| Definition | 32 Bit Windows 7 is a computer architecture that is available on certain Windows. | 64 Bit Windows 7 is a version of Windows that can handle 64 processor cores. |
| Average amount of Ram | 4 GB of RAM | 16 GB of RAM |
| Security | 32 Bit Windows 7 does not provide the same level of security as 64 Bit Windows 7. | 64 Bit Windows 7 is more securer than 32 Bit Windows 7. |
| Speed | The speed of 32 Bit Windows 7 is less than the 64 Bit Windows 7. | Since it has more RAM, the speed of 64 Bit Windows 7 is faster than 32 Bit. |
| Virtual Memory | It offers 2GB for the installation of apps. | It gives way more virtual memory than 32 bit Windows 7 that amounts upto 8 TB. |
Все о разрядности операционной системы.
Что такое вообще разрядность? В информатике разрядность — это количество битов, которые могут быть одновременно обработаны данным устройством (в нашем случае ОС). На сегодняшний день существуют только две разрядности операционной системы. Это 32-битная и 64-битная. Это значит, что ОС с разрядностью в 32 бит одновременно может обработать только 32 бита информации. И соответственно 64-битная система в два раза больше, т.е. 64 бита информации. Но это не единственное и не самое главное отличие между ОС разных разрядностей.
Отличия между x32 и x64 разрядными операционными системами
- Главное отличие 32-х битной системы от 64-х битной в том, что x32 разрядная система работает только с 3.5 Гб оперативной памяти. Даже если в системе установлено 8 Гб ОЗУ, в x32 максимально может быть задействовано только около 3,5 Гб памяти. 64-х битная система поддерживает до 128 гб оперативки.
- 64-битная система может работать с 64-х битными приложениями. С таким же успехом она запускает и работает и с 32-х битными приложениями.
- 32-битная система с приложениями x64 работать не может.
- 64-х разрядные системы имеют поддержку многоядерности и многопроцессорности
- 64-битные системы требуют установки специальных x64 драйверов к устройствам.
- процессор должен иметь поддержку 64-х разрядных систем.
Плюсы и минусы перехода на 64-х разрядную систему
Плюсов больше и они очень убедительные, в чем вы сейчас убедитесь, но есть варианты, при которых окажется выигрышным выбор x32 системы.
Плюсы
- Поддержка больших объемов оперативной памяти (самый жирный плюс)
- Запуск и работа как с 32-х битными приложениями так и с 64-х битными.
- Заметный прирост производительности в системах с многоядерными процессорами.
Минусы
- Возможны проблемы с поиском совместимых драйверов (в настоящее время данный риск уже практически сведен к нулю)
- Переход не оправдается, если в систему установлено 4 гб ОЗУ или меньше. Дело в том, что сама 64-х разрядная система и 64-х битные программы потребляют ОЗУ вразы больше чем 32-х разрядная. И высвободившиеся, казалось бы, 0.5 гб оперативной памяти уйдут на нее. Вот в такой ситуации лучше остаться на x32 системе.
Как узнать разрядность системы на ПК?
Способов узнать разрядность системы установленной на компьютер много. Для каждой ОС они естественно кардинально различаются. Мы с вами узнаем разрядность на операционных системах Windows, а также, в «качестве бонуса», на ОС Linux. Но для начала давайте разберемся с обозначениями разрядности системы, принятыми в it сфере.
Обозначения разрядности: x32, x64, x86.
Как вы наверное догадались из статьи 32-х разрядную ОС обозначают как x32, а 64-х разрядную ОС как x64. Но очень часто 32-х битную систему обозначают как x86. В интернете некоторые пользователи понимают под x32 и x86 одну и ту же систему. Это неправильно. x86 — это архитектура микропроцессора и аппаратная платформа. Она может быть применима как к 32-х битным, так и к 64-х битным программам.Дело в том, что в названии первых процессоров Intel в конце всегда приписывалось 86 (например I8086 или 80386 и т.д.) В дальнейшем, даже когда процессоры от Intel стали называться Pentium, платформу продолжали так обозначать. Оттуда данное неправильное обозначение и сохранилось до наших дней. Правильное обозначение для 32-х битных систем должно быть x86_32 и для 64-х битных соответственно x86_64 либо просто x32 и x64.
Узнаем разрядность системы на Windows.
На Windows всех версий разрядность можно узнать просто кликнув правой кнопкой мыши по ярлыку Мой Компьютер и выбрав из контекстного меню пункт «Свойства». Откроется окно системы.В данном окне в пункте «Тип системы» и будет указана разрядность вашей системы.На XP разрядность в данном пункте будет указана только если система 64-х битная.
Узнаем разрядность системы на Linux
В принципе пользователь linux должен по умолчанию знать такие мелочи. Но вдруг если он забыл напомню. Есть несколько способов узнать разрядность системы на linux. Мы с вами рассмотрим только один.Воспользуемся терминалом. Открыть его можно через панель перейдя в «Приложения->Стандартные->Терминал» либо сочетаниями клавиш Ctrl + Alt + T.В терминале набираем команду uname -m и жмем EnterОтобразится имя машины и разрядность системы.
Как узнать x64 или x86 ОС установлена на ПК?
Часто пользователи пытаются определить, какая разрядность или, другими словами, тип операционной системы установлен на их компьютере в настоящий момент. Чтобы решить поставленную задачу, необходимо навести курсор мыши на значок «Компьютер» на рабочем столе (стандартный для системы Windows) и кликнуть по нему один раз правой кнопкой.
Далее в открывшемся контекстном меню следует выбрать «Свойства». После проделанных действий перед вами должно открыться окно с полным списком характеристик вашего компьютера, а также установленной операционной системы. Таким образом, вы сможете увидеть один из пары вариантов: 32-разрядная операционная система или 64-разрядная.

Вот таким нехитрым образом мы разобрались, как проверить, x86 или x64 программы следует устанавливать. Далее необходимо сказать, что особенность 64-битных программ заключена в их невероятной производительности, но с другой стороны – они слишком требовательны по отношению к памяти. Вот оно, подтверждение правила о том, что все хорошо в меру: установка 64-битной операционной системы на слабый ноутбук с парой гигабайт ОЗУ и 32-битным классическим процессором – это ошибка, однако, с другой стороны, 32-разрядные программы и системы не в силах видеть свыше 3 Гб ОЗУ. В случае, если в вашем распоряжении имеется персональный компьютер, оперативная память у которого равна 4 и более гигабайтам, можете смело устанавливать 64-разрядную Windows-платформу, соответственно, программы также должны быть 64-битные. Программы такого типа используют ресурсы, имеющиеся на компьютере, по максимуму, По сути, актуальный вопрос о том, что лучше — windows x86 или x64, сформулирован не вполне корректно, так как обе платформы хороши, а выбор необходимой определяется конфигурацией отдельно взятого компьютера.

В настоящее время из-за нерешенности некоторых вопросов, над которыми бьются разработчики и инженеры всего мира, вышло так, что у самой совершенной платформы Windows x64, кроме множества неоспоримых преимуществ, о которых мы говорили выше, есть и ряд недостатков, о которых тоже не следует забывать. Начнем с того, что, если вы пользуетесь своим компьютером достаточно давно и имеете ряд комплектующих, которые вас уже многие годы не подводили, есть вероятность, что с переходом на 64-разрядную версию операционной системы найти драйверы для указанных устройств может быть довольно проблематично. Дело в том, что разработчики всевозможных гаджетов не очень охотно выпускают обновления для продуктов, которые были сняты с производства, тем самым пытаясь стимулировать клиентов приобретать новую технику. И тут уж мало кто прислушается к аргументу, будто ваш сканер или принтер лучше всех на свете.
Мы уже отмечали, что Windows x64 потребляет больше ресурсов, однако следует сказать, что все программы для 64-разрядной среды также начинают «желать большего». И наконец, если вы решите установить неподписанный драйвер, это потребует ряда дополнительных действий.
На другой чаше весов лежит доступ ко всем ресурсам установленной на компьютере ОЗУ. При наличии Windows x64 даже некоторые 32-битные программы могут воспользоваться доступом к 4 ГБ ОЗУ, например игры «Сталкер» и «Готика». Для сравнения: в среде 32-битной операционной системы игры и программы получают доступ к 2 Гб памяти, и в крайне редких случаях – к 3 Гб.
Некоторые авторы утверждают, что, независимо от того, какую платформу — x64 или x86 — выберет пользователь, быстродействие программ останется на одном уровне. Весьма сложно опровергнуть это мнение полностью, ибо показатели быстродействия зависят от целого ряда обстоятельств и факторов, однако практикой доказано, что программы для обработки звука и видео, а также архиваторы и ряд профессиональных программ начинают вести себя намного активнее.
Если с дилеммой «x86 или x64: что ставить» вы окончательно определились в пользу последней, однако не хотите расставаться со старыми добрыми программами, вам следует знать, что 99 процентов 32-битных приложений без снижения производительности и любых проблем работают в 64-битной среде. Что касается производительности в играх, то она прежде всего зависит от показателей вашего видеодрайвера.
Мы уже точно знаем, как определить x86 или x64, но остался ряд мелочей, о которых тоже стоит упомянуть. К примеру, мы уже узнали практически все о разрядности, кроме определения этого термина, поэтому заметим, что разрядностью называют способность обрабатывать одновременно определенное количество информации, которая измеряется в битах.
Очень краткая история 64-х битных вычислений

До того как начать рассказывать вам интересную историю, давайте обратимся к основам. Что вообще означают эти 64-бита? В контексте рассказов о 32-х и 64-х битных персональных компьютерах, формат ХХ-бит указывает на ширину регистра процессора.
Данный регистр является небольшим хранилищем, использующимся процессором для хранения данных, к которым для оптимальной производительности компьютера ему необходимо иметь быстрый доступ. Число бит свидетельствует о ширине этого регистра, и поэтому 64-х битный регистр может хранить в себе больше данных, чем 32-х битный, который в свою очередь хранит больше данных, чем 16-ти битный или 8-ми битные регистры.
Чем больше регистр процессора системы, тем больше данных он может обрабатывать, особенно в плане использования системной памяти. Так, например, процесор с 32-х битным регистром покрывает 2^32 адресов, и поэтому он ограничен доступом лишь к 4GB оперативной памяти. Возможно, 40 лет назад, когда разрабатывался 32-х битный регистр, такое количество памяти казалось огромным, но для современных компьютеров 4GB является довольно ограниченной величиной.
Несмотря на то, что 64-х битные вычисления, кажется, являются новым творением технологического мира, в действительности они существуют уже десятилетия. Первым компьютером с 64-х битной архитектурой был Cray UNICOS, который еще в 1985 году создал прецедент для 64-х битных суперкомпьютеров (Cray 1 показан в центре на рисунке выше). 64-х битные вычисления оставались привилегией суперкомпьютеров и больших серверов еще в течение почти 15 лет.
Со временем 64-х битные системы пришли и к пользователям, хотя большинство из них об этом не догадывалось. Так, консоли Nintendo 64 и Playstation 2, представленные на рисунке выше, имели 64-х битные процессоры еще за 5 лет до появления компьютерных 64-х битных процессоров пользовательского уровня и соответствующих операционных систем.
Непонимание 64-х бит пользователями в совокупности с плохой поддержкой драйверов отодвинули 64-х битные персональные компьютеры на 2000-ые годы. В 2001 году Microsoft выпустила 64-х битное издание Windows XP, которое, впрочем, из-за чрезвычайно слабой поддержки драйверов и массы других проблем широкого распространения не получило.
В следующий год 64-х битные процессоры в различном масштабе стали поддерживать OS X Panther и некоторые дистрибутивы Linux. При этом Mac OS X не полностью поддерживала 64 бита еще пять лет, вплоть до выпуска OS X Leopard.
Windows поддержала 64 бита в Windows Vista, но опять же широкого распространения не получила. Таким образом, дорога принятия 64-х бит домашними пользователями была наполнена ухабами и ямами. И лишь выпуск Windows 7 смог переломить дело в пользу 64-х битных вычислений, и многие новые компьютеры сейчас поставляются с 64-х битной Windows 7.
Как проверить, работает ли компьютер на 32-битной или 64-битной версии Windows
Это полезно для рационального использования ресурсов компьютера. Исторически первой появилась 32-битная Виндовс. Сегодня применять ее почти не стоит. Проверять битность можно по-разному, но остановиться стоит только на простых подходах.
Способ 1. Узнать разрядность через «Сведения о системе»
Выполняйте следующие действия:
- Вводите в строку поиска Windows запрос «Сведения о системе» — запускаете найденное приложение.
- Справа в появившемся окне смотрите на строку «Тип».
- Если там указано «Компьютер на базе x86», то это 32-битная Виндоус, а если «Компьютер на базе x64», то 64-битная.
В этом примере «32-х битность» и «x86» — слова-синонимы, но дальше рассмотрим и другую ситуацию. Если узнавать разрядность системы в Windows 10, то наверняка она будет 64, а не 32 битной.
Способ 2. Узнать версию системы через Мой компьютер

Последовательность действий:
- Кликаете правой кнопкой мышки на «Мой (Этот) компьютер».
- В контекстном меню жмете на строку «Свойства».
- Появится новое окно, в котором ищите строку «Тип системы» или блок «Система» — там указаны данные.
Альтернативные методы узнать разрядность Windows
Вопрос «Как определить разрядность Windows XP» 15 лет назад звучал редко, поскольку только с этой ОС начали внедрять разную битность. Много чего изменилось и узнать информацию сегодня можно альтернативными способами:
- При помощи sysdm.cpl. Оптимально для Виндовс XP. Зажмите сочетание клавиш Win+R, введите в появившемся окне команду sysdm.cpl, запустите ее нажатием на Enter. Возникнет информационная панель, в которой отыщите раздел «Система». Если там нет упоминаний о 64-разрядной ОС, то перед вами 32-битная версия.
- При помощи Проводника. Откройте «Этот (Мой) компьютер» и перейдите на локальный диск, где установлена система, чаще всего он обозначен буквой С. Если там присутствует папка «Program Files (х86)», то это 64-битная Windows. При иных обстоятельствах — 32-битная.
- При помощи утилит-информаторов. Есть множество платных и бесплатных приложений, которые анализируют компьютер, после чего предоставляют пользователю всю информацию о железе и ПО. Это AIDA64, HWiNFO, EVEREST, PC-Wizard, SiSoftware Sandra Lite.
Дополнительные характеристики

Еще одна характерная черта систем х64 – наличие встроенной защиты DEP, основное предназначение которой состоит в том, чтобы препятствовать выполнению неизвестных программных апплетов в неиспользуемых ячейках памяти.
Наконец, в системах х64 имеется инструмент Kernel Patch Protection, несколько напоминающий предыдущую функцию, но его назначение состоит в блокировании внесения изменений в ядро системы и предотвращении обработки данных на аппаратном, а не на программном уровне, что очень часто применяется к драйверам, не имеющим цифровой подписи.

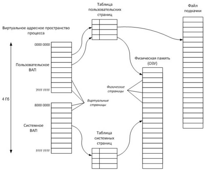
И последнее. Несмотря на то что при наличии 8 Гб ОЗУ в системах 64 бита виртуальную память можно не использовать вообще (запросы будут направляться прямо в ОЗУ с обработкой загруженных компонентов, а не сохраняться на жестком диске при задействовании файла подкачки), теоретически размер виртуальной памяти можно увеличить до 8 Тб. Смысла в этом, конечно, нет абсолютно никакого, тем не менее…


![Что такое разрядность операционной системы windows? какие разрядности бывают? [x32, x64, x86]](https://raznicynet.com/wp-content/uploads/b/7/3/b73efc15c19bd573336c8251c7acacf3.jpeg)

























![Что такое разрядность операционной системы windows? какие разрядности бывают? [x32, x64, x86]](https://raznicynet.com/wp-content/uploads/b/f/f/bff68700277097553b99e72acb214636.png)
